Detektor kryształkowy


Detektor kryształkowy – wczesna odmiana diody z prostującym złączem metal-półprzewodnik.
Odkrycie
Fakt prostowania na takim złączu odkrył Karl Ferdinand Braun w 1874[1], co było jedną z przyczyn, dla których w 1909 roku otrzymał Nagrodę Nobla z fizyki[2]. Procesy zachodzące na złączu opisał teoretycznie Walter Schottky w latach 20. XX w. Rozwinięcie teorii w latach 40. XX w. przez Williama Shockleya doprowadziło do zbudowania tranzystora ostrzowego.
Zastosowania
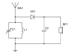
Detektor kryształkowy był pierwszym elementem półprzewodnikowym stosowanym w technice. Wykorzystywano go jako odbiorczy element radiotechniczny służący do detekcji fal radiowych początkowo do odbioru sygnałów telegrafii iskrowej, później również z falami modulowanych amplitudowo (modulacja AM). Do jego budowy wykorzystywano kryształ półprzewodnika (stąd nazwa) – głównie naturalną galenę oraz kryształy syntetyczne.
Kryształ galeny niezbyt pewnie pracował jako dioda, faktyczne złącze powstawało w miejscu styku cienkiego drucika stalowego z kryształem. Drucik osadzony był w manipulatorze umożliwiającym dotykanie nim do różnych miejsc na powierzchni kryształu w poszukiwaniu najbardziej czułych punktów.
Zaletą układu kryształkowego była niezależność od zasilania – całą energię odbiornik czerpał z anteny, co było też wadą tego odbiornika – był mało czuły i mało selektywny oraz wymagał dużej anteny i dobrego uziemienia.

Historia

Detektory kryształkowe pojawiły się na początku XX wieku i były w powszechnym użyciu we wczesnych latach 20., później ich znaczenie systematycznie malało na rzecz układów wykonywanych na lampach próżniowych. Spotykane były aż do wojny, a sporadycznie później, w najprostszych i najtańszych radioodbiornikach.
Odbiornikiem kryształkowym był popularny Detefon produkowany przez PWŁ – Państwową Wytwórnię Łączności, później przez PZT – Państwowe Zakłady Tele- i Radiotechniczne od 1929 roku do wybuchu wojny.
Rozwinięciem detektora kryształkowego jest dioda ostrzowa, masowo produkowana z germanu już w czasie II wojny światowej.
Zobacz też
Przypisy
- ↑ Wróblewski 2006 ↓, s. 535.
- ↑ Wykład Noblowski F. Brauna
Bibliografia
- Andrzej Kajetan Wróblewski: Historia fizyki. Od czasów najdawniejszych do współczesności. Warszawa: Wydawnictwo Naukowe PWN, 2006. ISBN 83-01-14635-4.
Linki zewnętrzne
- Opis budowy amatorskiego odbiornika detektorowego opublikowany w czasopiśmie Młody Technik prawdopodobnie w 1956 roku
- Opis budowy amatorskiego odbiornika detektorowego opublikowany w czasopiśmie Młody Technik nr 5/2004