Inkaso
Inkaso (również inkaso dokumentowe) – warunkowa forma płatności, polegająca na pobraniu określonej należności przez instytucję inkasującą (na ogół bank) działającą na rzecz zleceniodawcy w zamian za wydanie wskazanemu podmiotowi przedmiotu inkasa, na warunkach określonych przez zleceniodawcę.
.png)
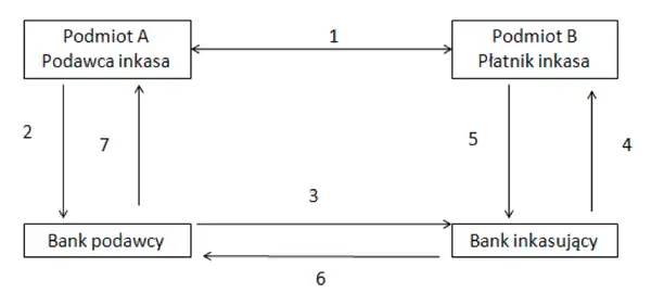
2. Podawca inkasa składa w Banku dokumenty inkasa i instrukcję inkasową, w której określone są warunki, jakie musi spełnić Płatnik inkasa, aby otrzymać te dokumenty.
3. Bank podawcy przesyła dokumenty wraz z instrukcją do Banku inkasującego.
4. Bank inkasujący zwraca się do Płatnika inkasa o zapłatę (inkaso gotówkowe) lub wystawienie akceptu (inkaso terminowe).
5. Płatnik inkasa wnosi opłatę lub akcept, otrzymując w zamian dokumenty inkasa.
6. Bank inkasujący przekazuje otrzymane środki do Banku podawcy lub informuje o dokonanym akcepcie, przesyłając lub zatrzymując u siebie zaakceptowaną tratę.
7. Bank podawcy informuje Podawcę inkasa o zainkasowanej kwocie lub akceptacji traty.
Przedmiotem inkasa mogą być dokumenty handlowe (np.: faktura, świadectwo pochodzenia, dokumenty transportowe, dokumenty ubezpieczeniowe itd.) i finansowe (np. weksel, czek, kwit depozytowy, banknot, akcja, obligacja).
Wyróżnia się inkaso gotówkowe, zgodnie z którym podawca inkasa otrzymuje od banku podaną w treści inkasa kwotę niezwłocznie po złożeniu dokumentów oraz inkaso terminowe, które zapewnia płatność należności w wyznaczonym terminie po wydaniu dokumentów płatnikowi. W praktyce stosowane jest także inkaso towarowe, zgodnie z którym określona instytucja (np. bank) wydaje towar pod warunkiem wykonania świadczenia wskazanego przez zleceniodawcę[1].
Rodzaje inkaso ze względu na termin płatności:
- Inkaso gotówkowe CAD (cash against documents, gotówka za dokumenty),
- Inkaso gotówkowe DAP (documents against payments, dokumenty za płatność),
- Inkaso terminowe DAA (documents against acceptance, dokumenty za akcept).
Rodzaje inkaso ze względu na pośrednika rozliczającego inkaso:
- Inkaso bankowe (pośrednikiem jest bank),
- Inkaso pocztowe (pośrednikiem jest poczta),
- Inkaso bezpośrednie (Podawca inkasa przesyła dokumenty inkasa bezpośrednio do banku Płatnika inkasa).
Inkaso dokumentowe, dzięki prostej konstrukcji oraz braku konieczności angażowania środków własnych stanowi popularną formę rozliczeń w obrocie międzynarodowym. Z tą formą płatności związane są jednak wysokie ryzyka zarówno po stronie sprzedającego, jak i kupującego. Sprzedający, wysyłając towar, nie ma pewności, czy inkaso zostanie rzeczywiście wykupione, a nabywca nie jest w stanie przed uiszczeniem zapłaty zbadać zgodności towaru z ustaleniami kontraktowymi
Inkaso jest odpowiednim rozwiązaniem przy partnerach handlowych posiadających do siebie zaufanie, a także przy dobrej sytuacji finansowej podmiotu pełniącego rolę kupującego.
Przypisy
- ↑ Stanisław Owsiak: Podstawy nauki finansów. Warszawa: Polskie Wydawnictwo Ekonomiczne 2002. Str. 319-20.
Bibliografia
- Handel międzynarodowy: Zarządzanie ryzykiem. Rozliczenia finansowe. Tadeusz Teofil Kaczmarek, Joanna Królak-Werwińska. Warszawa: Wolters Kluwer, 2008. ISBN 978-83-264-2293-5.
- Danuta Marciniak-Neider: Rozliczenia międzynarodowe. Warszawa: Państwowe Wydawnictwo Ekonomiczne, 2011. ISBN 978-83-208-1923-6.