LBOZ
LBOZ – współczynnik stosowany w spektrofotometrii, określający ilościowo stopień zachodzenia na siebie (overlapping) widm związków mieszaniny, a w ten sposób ocenę selektywności. Jest nazwany od twórców: Lorber, Bergmann, von Oepen, Zinn.
Definicja formalna
Niech będzie macierzą widm (wartości absorbancji), w której rzędy odpowiadają czystym składnikom mieszaniny, a kolumny długościom fali. LBOZ jest wówczas obliczane według wzoru:
gdzie jest pseudoinwersją macierzy, a oznacza długość euklidesowską, czyli pierwiastek z sum kwadratów.
Właściwości

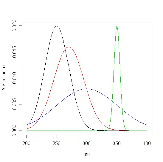
Powyższy rysunek przedstawia syntetyczne widma 4 związków. Kryteria LBOZ wynoszą: 0,561 dla czarnego, 0,402 dla czerwonego, 0,899 dla zielonego i 0,549 dla niebieskiego. LBOZ zawsze zawiera się w przedziale <0,1> i ma specjalne matematyczne znaczenie - można go interpretować jako ułamek widma związku, który nie jest przykryty (overlapped) przez widma pozostałych. W związku z tym niepewność pomiaru zawartości związku zwiększa się razy w stosunku do oznaczania go bez dodatku pozostałych. W powyższym przykładzie najmniej selektywnie oznaczany jest związek czerwony, a niepewność jego oznaczenia jest 2.38 raza większa, niż w przypadku oznaczania go w jednoskładnikowej próbce.
Obliczenia
Następująca funkcja do GNU Octave/Matlab może być użyta do obliczenia LBOZ:
function ksi=LBOZ(X) X = X'; ksi=1./sqrt(sum(X.^2).*sum((pinv(X).^2)')); endfunction
Literatura
- A. Lorber, Anal. Chem. 58 (1986) 1167.
- A. Lorber, A. Harel, Z. Goldbart, I.B. Brenner, Anal. Chem. 59 (1987) 1260.
- G. Bergmann, B. von Oepen, P. Zinn, Anal. Chem. 59 (1987) 2522.