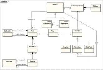
Model domeny

Model domeny jest to model koncepcyjny przedstawiający podmioty wchodzące w skład dziedziny, w której działa przedsiębiorstwo lub proces biznesowy oraz relacje pomiędzy tymi podmiotami.
W modelowaniu za pomocą UML model domeny jest opisywany za pomocą diagramu klas.