Przydźwięk
Przydźwięk, przydźwięk sieci albo „brum” – zakłócenie, powstające we wstępnych obwodach wzmacniaczy elektroakustycznych, słyszalne jako buczenie, brzęczenie albo warkot o częstotliwości dominującej równej częstotliwości sieci energetycznej, czasem jej drugiej harmonicznej.
| ⓘ ⓘ |


W obwodach, które zakłócane są głównie za pośrednictwem torów zasilających – w których współcześnie zazwyczaj używa się prostowników dwupołówkowych powodujących, że na liniach zasilania pojawia się prąd pulsujący o częstotliwości równej podwójnej częstotliwości sieci energetycznej – dominować może druga harmoniczna sieci, a wraz z nią występować kolejne jej parzyste harmoniczne, z mniej zauważalnym udziałem składowej podstawowej i jej nieparzystych harmonicznych. Jeśli natomiast zakłócenie powstaje w wyniku przenoszenia się zewnętrznego pola elektromagnetycznego poprzez indukcję na czułe obwody (np. doprowadzające do wzmacniacza sygnał z mikrofonu) wzmacniaczy, to częściej dominuje częstotliwość główna sieci, a wraz z nią wszystkie jej kolejne harmoniczne, parzyste i nieparzyste.
W Europie, większości Azji, w Afryce, Australii i części Ameryki Południowej w sieci energetycznej używa się częstotliwości 50 Hz, toteż przydźwięk spotykany w tych rejonach świata ma dominującą składową 50 lub 100 Hz. W Ameryce Północnej i części Południowej oraz Korei, Tajwanu, Filipin i południowej części Japonii stosowana jest sieć energetyczna 60 Hz, tam też główna składowa przydźwięku ma 60 lub 120 Hz[1].
Powstawaniu przydźwięku sieciowego zapobiega się głównie dwoma podstawowymi metodami (we wzmacniaczach zasilanych z baterii lub akumulatorów ten problem nie występuje):
- przez staranne ekranowanie obwodów wysokiej czułości,
- przez dokładną filtrację napięcia zasilającego.
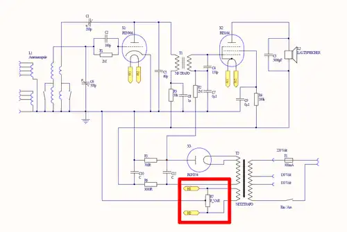
W urządzeniach zasilanych z sieci energetycznej, w których stosuje się lampy elektronowe, nawet dokładne ekranowanie nie zapobiega przenikaniu zakłóceń przydźwięku sieci przez obwody żarzenia lamp, szczególnie w rozwiązaniach najstarszych, w których w użyciu były lampy żarzone bezpośrednio. Jednym z rozwiązań minimalizujących ten efekt było stosowanie – zamiast najpowszechniej wówczas używanego środkowego odczepu z uzwojenia żarzenia transformatora zasilającego – dodatkowego symetryzującego potencjometru niskiej oporności (rzędu kilkudziesięciu omów) włączonego równolegle do obwodów żarzenia lamp. Położenie suwaka potencjometru dobierane było doświadczalnie po zmontowaniu całego urządzenia, dzięki czemu można było zminimalizować efekt asymetrii składowych indukcyjnej i pojemnościowej obwodu żarzenia i zmniejszyć przydźwięk sieci. Jedną z wad tego rozwiązania były dodatkowe straty energii na potencjometrze.
Zobacz też
Przypisy
- ↑ W niektórych zastosowaniach szczególnych, np. w urządzeniach wojskowych, stosowane są generatory prądu zmiennego o innych częstotliwościach, np. 400 Hz; tam przydźwięk sieciowy może mieć główną składową 400 lub 800 Hz.