TRIZ
TRIZ, ros. Теория решения изобретательских задач (Teoria Reszenija Izobretatielskich Zadacz) – jedno z popularniejszych narzędzi prakseologii, a dokładniej działu nazwanego inwentyką. Jest to jednocześnie dzieło życia rosyjskiego uczonego Gienricha Altszullera, powstałe w roku 1946 i rozwijane do dziś. Twórca metody oparł ją na założeniu, że ewolucja systemów i rozwiązań technicznych kieruje się obiektywnymi prawami, i zaproponował wykorzystanie tych praw do ścisłego poprowadzenia procesu rozwojowego obranego systemu.
Dziś TRIZ to metoda, zestaw narzędzi, baza wiedzy i podstawowy model technologiczny do tworzenia nowych innowacyjnych pomysłów i rozwiązywania problemów. TRIZ dostarcza narzędzi i metod do prawidłowego formułowania problemów, analizy systemowej, analizy błędów oraz możliwych kierunków ewolucji systemu (podejście „jest” i „może być”). TRIZ, w przeciwieństwie do technik takich jak „burza mózgów” (które są oparte na losowym generowaniu pomysłu), podchodzi algorytmicznie do rozwiązywania problemów technicznych; metodą kolejnych przybliżeń dąży do stworzenia optymalnego rozwiązania problemu poprzez udoskonalanie istniejących rozwiązań.
Wśród firm stosujących TRIZ wymieniane są Samsung, który nawiązał bliskie relacje z Rosyjską Akademią Nauk[1], Boeing, Hewlett-Packard, IBM, Motorola, Raytheon, Xerox[2].
Prezentacja metody TRIZ
| Poziom | Stopień wynalazczości | Procent rozwiązań | Niezbędna wiedza | Liczba otrzymanych prób | Przykład |
|---|---|---|---|---|---|
| I | Oczywiste rozwiązanie | 32% | Wiedza jednostki | 10 | Izolacja termiczna obiektu |
| II | Nieznaczne usprawnienie | 45% | Wiedza na poziomie przedsiębiorstwa | 100 | Stworzenie produktu wyjściowego |
| III | Znaczące usprawnienie | 18% | Wiedza na poziomie przemysłowym | 1000 | Wprowadzenie nowego gatunku stali |
| IV | Nowy projekt | 4% | Wiedza tycząca się wszystkich gałęzi przemysłu | 100 000 | Wprowadzenie w ruch koncepcji projektu |
| V | Odkrycie | < 1% | Zbiór wiedzy na poziomie cywilizacyjnym | 1 000 000 | HTML |
W metodzie TRIZ zakłada się, że problemy napotykane w trakcie zawiązywania koncepcji nowego projektu stanowią analogie do innych problemów, stąd powinny mieć zastosowanie analogiczne rozwiązania[3]. Jest to wniosek z analizy wielkiej liczby rozwiązań patentowych, przeprowadzonej przez autora metody TRIZ i jego zespół[4].
Celem metody TRIZ jest udostępnienie pola do działania kreatywności lub stymulowanie badań innowacyjnych koncepcji, proponując zarówno inżynierom, jak i wynalazcom narzędzia do odblokowywania, zazwyczaj występujących w takich wypadkach, mentalnych ograniczeń w procesie wynalazczym.
Z punktu widzenia kreatywności właściwej każdej osobie, metoda TRIZ orientuje osobę zawiązującą koncepcję rozwiązania, jak i prowadzi ją na każdym etapie rozwiązywania problemu, proponując ustawicznie rozwiązania zasadnicze dla rozważanego problemu, jak i sprawdzone narzędzia, co pozwala skorzystać z doświadczenia nabytego już w przeróżnych dziedzinach aktywności, jak i z fundamentalnych reguł, które wcześniej zostały już określone na podstawie analogicznego procesu wynalazczego.
Metoda TRIZ prowadzi jej użytkownika do pewnego rozwiązania generalnego, jednocześnie dokonując abstrakcji rozważanego problemu, a następnie do podzbioru reguł rozwiązania tego określonego problemu poddanego już abstrakcji, skłaniając tym samym użytkownika metody TRIZ do sięgnięcia po rozwiązania wynalazcze w przestrzeni rozwiązań rzeczywistych. Z punktu widzenia „czerwonych szeregów” przemyśleń zadanych w metodzie TRIZ, osoba zawiązująca koncepcję ma do dyspozycji środki, by zareagować i zaadaptować wskazówki zadane w konkretnych rozwiązań w reakcji na własne przemyślenia.
Metoda TRIZ opiera się na analizie 40 000 rozwiązań patentowych wybranych spośród 400 000 patentów międzynarodowych[5]. Mają one określoną zdolność do przedstawiania reguł ogólnych, wspólnych dla wynalazczości i to dotyczących bardzo zróżnicowanych dziedzin. Konkretnie metoda TRIZ pozwala na rozwiązywanie sprzeczności pojawiających się podczas zawiązywania nowej koncepcji, jak na przykład w dziedzinie napędów, sprzeczność waga/masa, lub w informatyce, sprzeczność prędkość/trwałość pamięci. Narzędzia metody TRIZ są w szczególności wykorzystywane we Francji w przemyśle samochodowym i w areonautyce, lecz nierzadkie są odwołania do innych sektorów przemysłu[6].
Narzędzia metody TRIZ pozwalają jednocześnie na rozwiązywanie problemów wynalazczości, na przygotowywanie złożenie wniosku patentowego, lecz również na przygotowywanie strategii oddziałów R&D[7][8].
Metoda TRIZ określa zróżnicowane stopnie wynalazczości w funkcji zasobów w kategoriach wiedzy nabytej w jej zastosowaniu.
ARIZ, algorytm metody TRIZ
Algorytm ARIZ (występujący w kilku odmianach) jest pewnym głównym krokiem metody TRIZ i wykorzystuje całość narzędzi metody TRIZ[9][10].

Wychodząc od udostępnionej macierzy sprzeczności, z pewną kategoryzacją reguł wynalazczych, jak i z listą zjawisk fizycznych, interaktywne wynikowe zastosowania są równoważne zastosowaniu algorytmu ARIZ. Jego zastosowanie jest następstwem pierwotnego sformułowania problemu w postaci sprzeczności technicznej, z celem przejścia od określonego problemu zgeneralizowanego do innych wyobrażalnych rozwiązań. Algorytm ARIZ składa się z 9 etapów[11]:
- Analizy problemu
- Analizy modelu sytuacji początkowej
- Sformułowania idealnego rozwiązania końcowego, jak i sprzeczności fizycznych
- Zastosowania zasobów teorii wepola (patrz: niżej)
- Zastosowania bazy danych metody TRIZ
- Finalizacji w proponowaniu i zastępowaniu problemu
- W szacowaniu jakości rozwiązania w trybów zażegnywania sprzeczności technicznych
- Maksymalnie możliwego użycia zasobów, walorów otrzymanego rozwiązania
- Nadzoru nad etapem rozwiązania wdrażanego na poziomie przedsiębiorstwa
Idealne rozwiązanie końcowe
Pojęciem centralnym w metodzie TRIZ jest Idealne Rozwiązanie Końcowe[12], zwane też Idealnym Wynikiem Końcowym lub Rezultatem Idealnym[13]
Pod pojęciem idealnego rozwiązania końcowego rozumie się taki opis obiektu idealnego, który maksymalizowałby spełnianie funkcji pożytecznej przy jednoczesnym minimalizowaniu kosztów i skutków występowania czynności szkodliwych. Ten ideał jest założeniem utopijnym, wziętym niemniej pod uwagę w celu przełamania ograniczeń natury psychologicznej w kreatywności.
Według Altszulera, jego cele są następujące:
- wzmóc występowanie myśli i idei o charakterze kreatywnym,
- zorientować dyskusję w kierunku rozwiązań odrzucających kompromis,
- określić granice stosowalności rozważanego przypadku,
- określić narzędzia metody TRIZ, które będą zastosowane.
Pojęcie idealnego rozwiązania końcowego może być wyrażone w formie frazy typu:
Odstępstwo od rozwiązania idealnego zasadniczo jest reprezentowane przez:
gdzie:
- oznacza sumę czynności użytecznych,
- sumę czynności szkodliwych (niepożądanych), zaś
- elementy powodujące wzrost kosztów.
Chwyty wynalazcze (reguły wynalazczości)
Na podstawie zgłoszeń rozwiązań patentowych zarejestrowanych w byłym Związku Radzieckim, Gienrich Altszuller zidentyfikował 40 chwytów wynalazczych, będących u podstaw wszystkich zabiegów wynalazczych. Te 40 chwytów wynalazczych służy do rozwiązywania sprzeczności technicznych, albo też do rozwiązywania problemu, wynikłego wówczas, gdy ktoś usiłuje poprawić wartość jednego z parametrów systemu przy jednoczesnym pogorszeniu wartości drugiego parametru.
|
1) Zasada podziału
2) Zasada wydzielenia
3) Zasada jakości lokalnej
4) Zasada asymetrii
5) Zasada łączenia
6) Zasada uniwersalności
7) Zasada zagnieżdżonych struktur (Matrioszki)
8) Zasada przeciwwagi
9) Metoda uprzedniego działania
10) Zasada wstępnego działania
11) Zasada wstępnie podłożonej poduszki
12) Zasada równoważności
13) Zasada inwersji
14) Zasada stosowania krzywizn
15) Zasada dynamiczności
16) Zasada nadmiernego lub częściowego działania
17) Zasada stosowania przejścia w inny wymiar
18) Zasada stosowania drgań mechanicznych, wzbudzeń
19) Zasada czynności wykonywanej okresowo
20) Zasada ciągłości
|
21) Zasada podwyższonej prędkości działania
22) Zasada zamiany (równoważności)
23) Zasada sprzężenia zwrotnego
24) Zasada pośrednika
25) Zasada samoobsługi
26) Zasada kopiowania
27) Zasada niskiej trwałości
28) Zasada wprowadzania niemechanicznych oddziaływań
29) Zasada płynności
30) Zasada stosowania elastycznych membran, błon
31) Zasada porowatości
32) Zasada zmiany barwy
33) Zasada jednorodności
34) Zasada odrzucania i regeneracji
35) Zasada zmiany wartości parametrów
36) Zasada przemian fazowych
37) Zasada rozszerzalności (termicznej)
38) Zasada stosowania silnych utleniaczy
39) Zasada stosowania elementów inercyjnych
40) Zasada stosowania materiałów kompozytowych
|
Parametry techniczne
Pewnych 39 parametrów pozwala doprecyzować definicję systemu technicznego. Z pomocą macierzy TRIZ, dąży się do poprawy jednego z parametru, starając się zachować wartości pozostałych.
Lista tych 39 parametrów jest następująca:
|
01/1 – waga obiektu ruchomego
|
|
Macierz sprzeczności technicznych
Kilka kolejnych wariantów macierzy sprzeczności technicznych zostało opracowanych[14]. Po dokonaniu nowych kompilacji baz danych rozwiązań patentowych, ostatnie wersje macierzy sprzeczności są zdolne do dostarczenia wyników bardzo satysfakcjonujących. W komórkach każdego przecięcia wybranego wiersza i kolumny w macierzy sprzeczności są zgromadzone numery chwytów wynalazczych, które odpowiadają możliwemu dojściu do rozwiązania zadanej sprzeczności technicznej.
| Parametr degradowany | |||||||||||||||||||||||||||||||||||||||||
|---|---|---|---|---|---|---|---|---|---|---|---|---|---|---|---|---|---|---|---|---|---|---|---|---|---|---|---|---|---|---|---|---|---|---|---|---|---|---|---|---|---|
| P | 1 | 2 | 3 | 4 | 5 | 6 | 7 | 8 | 9 | A | B | C | D | E | F | G | H | I | J | K | L | M | N | O | P | Q | R | S | T | U | V | W | X | Y | Z | a | b | c | d | ||
|
P a r a m e t r p o w i ę k s z a n y |
1 | Masa obiektu ruchomego | F8TY | THcY | T2eS | 28Fc | 8AIb | Aabe | AEZe | 1ZJd | SRIe | 5YVZ | 6T4c | J1W | ZCYV | CaIV | 62YJ | 5Z3V | AOZ | AZKS | 3QIV | 13BR | SRZQ | SZQI | MLIR | MZVd | RS1a | Z32O | 2RSB | T5F8 | QUaY | STQW | QZIJ | Z3Ob | |||||||
| 2 | Masa obiektu statycznego | A1TZ | ZUD2 | 5ZE2 | 8AJZ | DTAI | DATE | Qd1e | S2AR | 2RJ6 | SJWM | JWZ | IJS1 | FJIM | IJSF | 58DU | AFZ | AKZQ | J6IQ | AS83 | IQS | A1ZH | 2JMb | ZM1d | S19 | 6D1W | 2RSB | JFT | 1AQd | PSHF | 2QZ | 1SFZ | |||||||||
| 3 | Długość obiektu ruchomego | 8FTY | FH4 | 7H4Z | D48 | HA4 | 18Z | 18AT | 18FY | 8ZTY | J | AFJ | W | 8ZO | 1Z | 72Zd | 4TNA | 1O | F2T | TZ | AETe | SW4 | ASTb | 1FHO | HF | 1TH | FTZ4 | 1SA | EF1G | 1JQO | Z1QO | HOQG | E4ST | ||||||||
| 4 | Długość obiektu ruchomego | ZSeT | H7Ae | Z82E | SA | 1EZ | DEF7 | dbZ | FESQ | 1AZ | 3ZcI | 3P | C8 | 6S | ASOZ | OQ | UTE | FTS | WS3 | 2WA | 1I | FHR | 2P | 3 | 1Z | 1Q | Q | UE7Q | |||||||||||||
| 5 | Powierzchnia obiektu ruchomego | 2HT4 | EFI4 | 7EH4 | TU4Y | JUZ2 | AFaS | 5YT4 | B2Dd | 3FeE | 63 | 2FG | FWJD | JW | JAWI | FHUQ | AZ2d | UQ | Q4 | TU6D | T9 | QSW3 | 2W | MXS1 | H2Id | D1QO | FHDG | FDA1 | FU | E1D | 2aQI | EUSN | AQY2 | ||||||||
| 6 | Powierzchnia obiektu statycznego | U2EI | Q79d | 1IZa | AFab | 2c | e | 2AJU | Zdc | HW | H7U | AEId | UG | AZ4I | 2Ie4 | WZe4 | QSW3 | 2TIa | R2dZ | M1e | eG | G4 | G | FG | 1Ia | 2ZUI | N | AFH7 | |||||||||||||
| 7 | Objętość obiektu ruchomego | 2QTe | 174Z | 174H | T4cY | FZab | 6Zab | 1FT4 | SA1d | 9EF7 | 6Z4 | YdAI | 2DA | Z | Z6DI | 7FDG | adYA | 2M | 26YA | TU7 | E1eB | PQS | PS2G | MLRZ | H2e1 | T1e | FDUC | A | FT | Q1 | TQ4 | ZYGO | A62Y | ||||||||
| 8 | Objętość obiektu statycznego | ZAJE | JE | Z82E | 2Ib | OZ | 72Z | YSZe | 9EHF | ZYc | Z64 | U6 | AdZY | ZGWI | Z3 | 2ZG | ZAP | YdJR | UIZ4 | Z | 1 | 1V | 2HQ | ZbA2 | |||||||||||||||||
| 9 | Prędkość | 2SDc | DE8 | TUY | 7TY | DSFJ | 6Ice | ZFIY | SX1I | 83QE | 3JZ5 | SUa2 | ADJ | 8FZc | JZc2 | EKJZ | ADSc | DQ | AJTc | BZRS | SW1O | ASWP | 1SZN | 2OZL | ZD81 | WSDC | Y2SR | FAQ | AS4Y | 3YRG | AI | ||||||||||
| A | Siła | 81bI | ID1S | HJ9a | SA | JAF | 1Iab | F9Cb | 2aIb | DSFC | ILB | AZeY | ZAL | ZAER | J2 | ZAL | JHA | 1Gab | JZIb | EF | 8Ze5 | Aba | ETIa | 3ZDL | ZANO | STba | 1ZeI | D3aO | FbI1 | 1S3P | F1B | FHIK | QZAI | abAJ | 2Z | 3SZb | |||||
| B | Naprężenie, ciśnienie | Aabe | DTAI | ZAa | Z1EG | AFaS | AFab | 6ZA | ZO | 6Za | aZL | Z4FA | ZX2e | 9I3e | J3R | ZdJ2 | EOAb | AZE | 2aP | Aa3b | ba4 | AEa | ADJZ | 6SP | 3Z | M2b | 2XRI | 1ZG | B | 2 | Z | J1Z | 2ab | ZO | AEZb | ||||||
| C | Forma | 8ATe | FAQ3 | TY54 | DEA7 | 5Y4A | E4FM | 72Z | ZFYI | ZAbe | YFAE | X1I4 | UEAe | EQ9P | MEJW | DFW | 26YE | 462 | E | ZT35 | EAYH | aM | AeG | SW1 | WUe | M12Z | Z1 | 1WHS | WFQ | 2D1 | 1FT | GT1S | FDd | F1W | HQYA | ||||||
| D | Stabilność | LZ2d | Qd1e | DF1S | b | 2BD | d | SAJd | YSZe | XFSI | AZLG | 2Ze | M1I4 | H9F | DRAZ | d3ZN | Z1W | W3RG | DJ | R4TI | WZRV | E2d6 | 2EUe | ZR | FWZ | D | I | ZOUI | ZeRd | ZJ | WZU | 2ZAG | ZUY2 | 2ZMQ | ZMdN | 18Z | NZe3 | ||||
| E | Opór | 18eF | eQR1 | 1F8Z | FESQ | 3YeT | 9eS | AFE7 | 9EHF | 8DQE | AI3E | A3Ie | AUZe | DHZ | R3Q | UAe | ZJ | JZA | Z | AQZS | Z | ZSVe | T3SA | TAR | B3 | 3RG | 3R | IZb1 | FZM2 | B3AW | WeP2 | RB3 | F3W | 2DPS | R3Fe | F | TZAE | ||||
| F | Wytrzymałość obiektu ruchomego | J5YV | 2J9 | 3HJ | A2JU | 3Z5 | J2G | J3R | EQSP | D3Z | R3A | JZd | 2J4Z | S6ZI | JAZc | SR3I | A | KASI | 3ZAe | B2D | 3 | 3RGe | MFXS | LdGM | R14 | CR | TAR | 1ZD | A4TF | JTdZ | 6A | ZHEJ | |||||||||
| G | Wytrzymałość obiektu statycznego | 6RJG | 1eZ | ZYc | d3ZN | JIae | G | RGIc | A | SKAG | 3ZV | YR6e | AQO | H1eX | M | ZA | 1 | 1 | 2 | PY6Z | 1 | KAGc | |||||||||||||||||||
| H | Temperatura | aM6c | MZW | FJ9 | FJ9 | 3ZdI | Zc | YdeI | Z64 | 2SaU | ZA3L | ZdJ2 | EMJW | 1ZW | AUMe | JDd | JIae | WULG | JF3H | 2EHP | LHZc | LaTV | ZSLI | 3HUd | JZ3A | WJO | O | MXZ2 | MZ2O | QR | QR | 4AG | 2IR | 2HG | 3RZV | Q2JG | FSZ | ||||
| I | Jasność | J1W | 2ZW | JWG | JWQ | 2DA | ADJ | QJ6 | WU | W3R | ZJ | 2J6 | WZJ | W1J | WZ1F | W | DG16 | D1 | 16 | J1QH | 1J | BFW | 3W | FJ | ZJWd | JZSQ | SQJ | FHDG | F1J | 6WD | WF | 2QA | 2PG | ||||||||
| J | Energia wydatkowana przez obiekt nieruchomy | CISV | CS | FJP | ZDI | 8ZZ | GQL2 | NEP | C2T | JDHO | 5J9Z | SZ6I | JO3E | 2FJ | 6JbI | CMFO | ZOI5 | ZcJI | YNGI | JLBR | 31W | 1Z6R | 2Z6 | SQU | JZ | 1FHS | FHDG | 2TRS | Zc | W2 | CSZ | ||||||||||
| K | Energia wydatkowana przez obiekt ruchomy | J96R | ab | R4TI | Z | J2ZW | SRIV | 3ZV | AaN | A2Mb | JMI | 14 | JZGP | 16 | |||||||||||||||||||||||||||
| L | Moc | 8acV | JQHR | 1AZb | Jc | HWDc | Z6c | U6P | FZ2 | Q2aZ | MAZ | TE2e | ZWFV | QAS | JZAc | G | 2EHP | G6J | G6Jb | AZc | SRIc | AJ | ZKA6 | 4YJ | JOQV | WF2 | W2 | JMV2 | 2ZI | QAY | QZA | Z2AY | JHY | KJUY | JZG | S2H | SZY | ||||
| M | Utrata energii | F6JS | J6I9 | 726D | 6c7 | FQHU | H7UI | 7IN | 7 | GZc | ac | E2d6 | Q | Jc7 | 1DWF | 3c | ZR2b | JA | AIW7 | 7IP | BAZ | W | LMZ2 | LZ2M | ZW1 | 2J | 7N | Z3FN | 2 | SATZ | |||||||||||
| N | Utrata substancji | Z6Ne | Z6MW | ETAd | ASO | Z2AV | AIdV | 1TUa | 3dIV | ADSc | EFIe | 3abA | TZ35 | 2EUe | ZSVe | SR3I | RGIc | LadV | 16D | ZIO5 | SRCV | SRIc | ZR2V | FIZA | 63AO | ATdZ | GYVS | ZAOV | XMUe | A1YT | FYX | WS2O | 2ZYR | FA2 | ZASO | ZIAD | ZAI | SZAN | |||
| O | Utrata informacji | AOZ | AZ5 | 1Q | Q | UQ | UG | 2M | QW | A | A | J | AJ | JA | OQSW | OSZ | ASN | MA1 | ALM | W | RM | ZX | Z | DNF | |||||||||||||||||
| P | Strata czasu | AKbZ | AKQ5 | F2T | UOE5 | Q45G | AZH4 | 25YA | ZGWI | Aba5 | ba4 | 4AYH | Z3M5 | T3SI | KASI | SKAG | ZTLI | 1JQH | ZcJI | 1 | ZKA6 | A5IW | ZIAd | OQSW | ZcIG | AU4 | OYSW | OQSI | ZIY | ZMId | ZSY4 | 4SAY | W1A | ZS | 6T | ISWA | OSZU | ||||
| Q | Jakość substancji | Z6IV | RQIZ | TEZI | FET | 2Ie4 | FKT | ZTYS | ZE3 | AaE3 | ZE | F2He | EZYA | 3ZAe | 3ZV | 3Hd | YTGI | 3ZV | Z | 7IP | 63AO | OSZ | ZcIG | I3Se | D2S | XU | ZXTV | 3Zed | T1ZR | ZTPA | 2WAP | F3T | 3DRA | 3RTI | 8Z | DT3R | |||||
| R | Niezawodność | 38Ae | 3A8S | F9E4 | FTSB | HAEG | WZe4 | 3AEO | 2ZO | LZBS | 8SA3 | AOZJ | Z1GB | BS | 2Z3P | YR6e | 3ZA | BWD | LBRJ | aN | LBQV | ABZ | AZTd | AS | AU4 | LSe3 | W3BN | BW1 | RZ2e | Z2eQ | RHe | 1B | DZ8O | DZ1 | ReS | BDR | 1ZTc | ||||
| S | Dokładność pomiarowa | WZQS | SZPQ | SQ5G | WS3G | QSW3 | QSW3 | WD6 | SDWO | W2 | 6SW | 6SW | WZD | S6W | S6W | AQO | 6JSO | 61W | 36W | 36W | QWR | AGVS | OYSW | 26W | 5B1N | SOMQ | 3XdA | 6ZPI | 1DHY | 1WDB | DZ2 | RZAY | QOWS | S2AY | AYSW | ||||||
| T | Dokładność produkcji | SWDI | SZR9 | ASTb | 2WA | SXTW | 2TIa | WN2 | PAZ | ASW | SJYa | 3Z | WUe | UI | 3R | 3Re | JQ | 3W | W2 | W2 | DW2 | ZVAO | WQSI | WU | BW1 | QSAa | 4HYQ | 1WZN | PA | Q2I | QSIN | AIWd | |||||||||
| U | Czynniki niepożądane obiektu | MLRd | 2MDO | H1d4 | 1I | M1XS | R2dZ | MNbZ | YdJR | LMZS | DZdI | M2b | M13Z | ZOUI | IZb1 | MFXS | H1eX | MXZ2 | 1JWD | 1O6R | A2Mb | JMV2 | LMZ2 | XMJe | MA2 | ZIY | ZXTV | RO2e | SXNQ | QSAI | OZ2 | 2PSd | ZA2 | ZBMV | MJTe | MJTe | X3Y | MZDO | |||
| V | Czynniki niepożądane wtrąceniowe | JMFd | ZM1d | HFGM | H2Id | M1e | H2e | UIZ4 | ZS3N | ZS1e | 2XRI | Z1 | ZeRd | FZM2 | FMXV | LdGM | MZ2O | JOdW | 2Z6 | JMI | 2ZI | LZ2M | A1Y | ALT | 1M | 3Od1 | O2ed | 3XQ | 4HYQ | J1V | 2LR1 | 2 | MZId | ||||||||
| W | Dogodność realizacji | STFG | 1RaD | 1TDH | FHR | D1QC | Ge | DT1e | Z | ZD81 | ZC | ZJ1b | 1SDR | BD1 | 13AW | R14 | ZG | RQI | SOR1 | SQR1 | 14 | R1CO | JZ | FYX | WOIG | ZSY4 | ZN1O | 1ZCI | O2 | 25DG | Z1B9 | 2DF | RQ1 | 6SB1 | 8S1 | Z1AS | |||||
| X | Dogodność zastosowania | P2DF | 6D1P | 1HDC | 1HDG | IGFd | 1GZF | 4IdV | IDY | SDZ | 2WC | FYTS | WZU | We3S | T38P | 1GP | QRD | DH1O | 1DO | ZY2A | 2JD | SW2O | 4ARM | 4SAY | CZ | HR8e | PD2Y | 1WZN | 2PSd | 25C | CQ1W | FY1G | WQCH | 1YC3 | F1S | ||||||
| Y | Stopień naprawialności | 2RZB | 2RZB | 1SAP | 3IV | FDW | GP | P2ZB | 1 | Y9 | 1BA | D | 1D24 | 2Z | B129 | BTSR | 1 | 4A | F1D | F1SG | FAW2 | F1WJ | 2ZYR | W1AP | 2SAP | BA1G | A2D | PA | ZA2G | 1ZBA | 1CQF | 714G | Z1DB | YZ7D | 1WA | ||||||
| Z | Stopień adaptacyjności | 16F8 | JFTG | Z1T2 | 1ZG | ZUT7 | FG | FZT | ZAE | FHK | ZG | Fb18 | ZUE | Z3W6 | D1Z | 2G | R23Z | 6MQ1 | JZTD | J1T | IF1 | FA2D | ZS | 3ZF | ZD8O | Z51A | ZBWV | 1DV | FY1G | 1G74 | FTbS | 1 | RYZ | ZS6b | |||||||
| a | Złożoność produktu | QUYa | 2QZd | 1JQO | Q | E1DG | 6a | YQ6 | 1G | YAS | QG | J1Z | TDSF | 2MHJ | 2DS | A4SF | 2HD | OHD | R2TS | KJUY | AZD2 | ZAST | 6T | D3RA | DZ1 | 2QAY | QOW | MJTe | J1 | RQ1D | R9QO | 1D | TFSb | FAbS | F1O | CHS | |||||
| b | Złożoność sterowania | RQSD | 6DS1 | GHQO | Q | 2DIH | 2dUG | T14G | 2IQV | 34GZ | USeJ | ZabW | RD1d | BMdU | R3FS | JTdP | PY6Z | 3RZG | 2OQ | Zc | JZG | I1GA | Z3FJ | 1IAO | ZXRM | ISW9 | 3RTI | ReS8 | QOWS | MJTS | 2L | 5SBT | 25 | CQ | 1F | FAbS | YL | ZI | |||
| c | Stopień automatyzacji | SQIZ | SQZA | EDHS | N | HED | ZDG | SA | 2Z | DZ | FW1D | I1 | PD | 69 | Q2J | 8WJ | 2WD | S2R | NS | ZAI5 | ZX | OSZU | ZD | BRW | SQAY | SQIN | 2X | 2 | 1QD | 1CY3 | 1ZD | R41Z | FOA | YRP | 5CZQ | ||||||
| d | Produkcyjność | ZQOb | SRF3 | I4Sc | U7EQ | AQYV | AZH7 | 26YA | ZbA2 | SFAa | AbE | EAYe | Z3Md | TSAI | ZA2I | KAGc | ZLSA | QHJ1 | ZAcJ | 1 | ZKA | SATZ | SAZN | DFN | Zc | 1ZAc | 1AYS | IAW1 | MZDO | ZMId | ZS2O | 1S7A | 1WAP | 1ZSb | CHSO | ZIR2 | 5CZQ | ||||
Stąd, jeśli jest zadany problem do rozwiązania, dla którego:
- Jeden parametr, który ma ulec degradacji jest temperaturą (parametr 17/H).
- Drugi parametr, który ma być poddany powiększeniu jest produktywnością (parametr 39/d),znajduje się te chwyty wynalazcze do zastosowania, które znajdują się w komórce na przecięciu kolumny H i wiersza d, czyli ZLSA:
Z=35) Zasada zmiany Wartości parametru
- Zmienić fazę (ze stałego, ciekłego, gazowego stanu skupienia do innego).
- Zmienić koncentrację, gęstość lub konsystencję.
- Poddać modyfikacji stopień elastyczności.
- Zmienić temperaturę.
L=21) Zasada podwyższonej prędkości
- Poprowadzić postępowanie lub pewne jego etapy (te szkodliwe, niebezpieczne, obciążone pewnym ryzykiem) z wielką prędkością.
S=28) Zasada wprowadzenia niemechanicznego oddziaływania
- Zastąpić system mechaniczny środkami oddziaływania zmysłowego, sensorycznego(bodźca optycznego, akustycznego, dotykowego, zapachowego).
- Współoddziaływać z obiektem z użyciem pól elektrycznych, magnetycznych, elektromagnetycznych.
- Przejść od pól statycznych (przestrzennych lub czasowo) do pól ruchomych (przestrzennie lub czasowo), od pól jednorodnych do pól niejednorodnych, ustrukturyzowanych.
- Połączyć zastosowanie pól z zastosowanie cząstek aktywnych w polu (zwłaszcza cząstek ferromagnetycznych).
A=10) Zasada wstępnego zadziałania
- Dokonać wymaganej zmiany później, całkowicie lub częściowo, zanim to będzie konieczne.
- Wstępnie dokonać ustawień obiektów, tak by wchodziły one w czynność użyteczną z dogniejszego stanu, bez strat, opóźnień w czasie.
Reguły rozwiązywania sprzeczności fizycznych
Reguły rozwiązywania sprzeczności fizycznych pozwalają na rozdzielenie sprzecznych parametrów pozostających do siebie w opozycji. Gienrich Altszuller zaproponował 11 reguł:
- Rozdziału parametrów sprzecznych przestrzennie
- Dynamicznej zmiany
- Rozdziału parametru sprzecznych w czasie
- Połączenia systemów jednorodnych lub niejednorodnych na poziomu nadsystemu
- Połączenia systemu z anty-systemem, do niego pozostającym w opozycji
- Przypisania pewnej właściwości P systemowi, jak i anty-właściwości -P podczęściom tego systemu
- Zejścia na poziom mikroskopijny (struktury materiałowej)
- Zmiany fazy części systemu rozważanego
- Zastosowywania zjawisk towarzyszących przejściom fazowym
- Zastępowania substancji mono-fazowej substancją dwufazową, lub pozostającą w stanie wielofazowości
- Połączenia przejść fazowych fizyko-chemikalnych
Trafna i kluczowa identyfikacja sprzeczności fizycznej niejednokrotnie jest trudna w realizacji, lecz powinna ona dotyczyć parametru, co do którego zachodziłoby życzenie, by mógł on jednocześnie przyjmować wartości skrajnie przeciwstawne (duże, wielkie i małe, wysokie i niskie, dotyczące gorąca i zimna, chłodu jednocześnie, stanu naprężenia i rozluźnienia...).
Prawo ewolucji

Nadal wychodząc od zbioru dokumentów odnoszących się do własności intelektualnej, Altszuller doszedł do wniosku, że systemy techniczne podążają w swojej ewolucji zgodnie za obiektywnymi prawami ewolucji. Stąd, zidentyfikował on szereg modeli podstawowych, które pozwalają uczestniczyć w ewolucji produktu. Osiem praw ewolucji zostało przedstawione w następujący sposób[15]:
- Prawa statyczne
- Prawo nr 1: Spójność, integralność części systemu technicznego: System powinien posiadać element napędowy, narząd transmisyjny, narząd wykonawczy pracy i element sterujący
- Prawo nr 2: Przewodność energetyczna systemu: Zapewnienie swobodnego, nieskrępowanego przepływu energii pomiędzy różnymi elementami składowymi
- Prawo nr 3: Współgranie odnośnie do rytmu pracy części: Zapewnienie zgodności częstotliwości, drgań, okresowości elementów systemu
- Prawa kinematyczne
- Prawo nr 4: Powiększania stopnia idealności systemu: System podąża w swojej ewolucji do stanu ideału, gdzie objętość, waga, powierzchnia, koszt zmierzają do zera, przy tej samej produktywności
- Prawo nr 5: Nierównomiernego rozwoju części składowych systemu: Nierównomierny rozwój podsystemów prowadzi do sprzeczności
- Prawo nr 6: Przejścia do nadsystemu: Po wyczerpaniu wszelkich możliwości wprowadzania innowacji na poziomie obiektu, ujawniają się rozwiązania innowacyjne na poziomie działania całego systemu, a nie tylko obiektu
- Prawa dynamiczne
- Prawo nr 7: Przejścia na mikropoziom: Tendencja przechodzenia od rozważań makro na płaszczyznę mikropoziomu w poszukiwaniu rozwiązań
- Prawo nr 8: Powiększania dynamizacji i zwiększania poziomu sterowalności: tendencja do powiększania elementów sterowania obiektem
Pozostałe narzędzia metody TRIZ
Metoda TRIZ wyznacza ramy teoretyczne, w obrębie których funkcjonują narzędzia ułatwiające wybór swoistego podejścia do rozważanego problemu.
9 ekranów
9 ekranów, nazywane też 9 okien[16], to narzędzie metody TRIZ, pozwalające na analizę ewolucji obiektu technicznego wzdłuż dwóch osi:
| Przeszłość | Teraźniejszość | Przyszłość | |
|---|---|---|---|
| Nad-system | |||
| System | |||
| Pod-System |
Grupa zajmująca się kreatywnością zostaje poprowadzona, wychodząc od obecnego zadanego obiektu technicznego, w celu określenia charakterystyki nadystemu w którym zadany obiekt funkcjonuje, będąc osadzonym, jak i podsystemu, który on włącza do siebie, w połączeniu obecnego stanu z jego stanem przeszłym, a następnie grupa ta usiłuje ekstrapolować ścieżkę ewolucji przyszłej zarówno nadsystemu, jak i podsystemu obiektu, aby wywnioskować ostatecznie ideę przewodnią wyznaczającą sposób ewolucji zadanego obiektu.
Metoda (hipotetycznych) krasnoludków
Już wykorzystywana w praktyce przez innych autorów metod wynalazczości[17], ta metoda jest stworzona w celu znoszenia pewnej inercji psychologicznej poprzez wyobrażenia hipotetycznych krasnoludków, żyjących wewnątrz systemu i próbujących rozwiązać zadaną sprzeczność techniczną. Te krasnoludki zostają zagęszczone w ich występowaniu w strefach występowania konfliktu systemu i mogą być określone (co do kolorów, płci itd...) według odmiennych sposobów ich działania w całym systemie, podyktowanych tylko wyobraźnią wynalazców.
Operatory WCK (DTC)
Metoda operatorów WCK[18] (z franc. DTC) (dla wymiaru, czasu, kosztu) jest metodą mającą na celu zwalczanie inercji psychologicznej poprzez zmianę, modyfikację punktu patrzenia. Chodzi o zadanie sobie sześciu pytań:
- Co stałoby się, gdyby system stał się malutki?
- Co stałoby się, gdyby system stał się gigantycznych rozmiarów?
- Co stałoby się, gdyby system byłby użytkowany w niezmiernie krótkich odcinkach czasu?
- Co stałoby się, gdyby system byłby użytkowany w sposób ciągły, nieskończony?
- Co stałoby się, gdyby system miał wartość zerową?
- Co stałoby się, gdyby system miał bardzo podwyższony koszt działania?
Chodzi tutaj o pozwolenie grupie wynalazczej na sformułowanie tych pytań.
Rozwiązania standardowe
Inna metoda rozwinięta przez Altszullera wprowadza analizę substancji i pól. Przeróżne oddziaływania są modelowane z użyciem tzw. „wepoli” (SU-Field w j. angielskim). Jest to neologizm ukuty w j. rosyjskim od słów „Vecziestwo” i „Pole” oznaczających odpowiednio: substancje i pole.
Analiza pola substancji opiera się na przedstawienie systemu lub pod-systemu z użyciem powiązań za pomocą strzałek substancji z polami (w kierunku narastającym, jeśli chodzi o obiekty). Na użytek metody analiz pola substancjalnego, samo pojęcie pola jako takie, zostało poszerzone, odtąd obejmując swoim znaczeniem nie tylko przypadek klasyczny – pól oddziaływań sił (tak, jak to ma zastosowanie w fizyce), lecz oznacza ono 6 podkategorii pól substancjalnych, mianowicie: M – pole mechaniczne, A – pole akustyczne, T – pole termiczne, C- pole chemicznych czynników, E – pole elektryczne, M – pole magnetyczne.
| Siła sprężysta | Grawitacja | Tarcie | Przyleganie |
| Siła odśrodkowa | Inercja | Siła Coriolisa | Siła wypornościowa Archimedesa |
| Ciśnienie hydrostatyczne | Ciśnienie cieczy | Naprężenie powierzchni | Zapach i Smak |
| Dyfuzja | Osmoza | Pola chemiczne | Dźwięk |
| Drgania | Ultradźwięki | Fale | Zjawisko koronalne |
| Prąd | Prąd Foucaulta | Promieniowanie cząstek | Pole elektrostatyczne |
| Ogrzewanie lub schładzanie | Udar termiczny | Siły jądrowe | Pole elektromagnetyczne |
| Pole elektryczne | Informacja | Zakresy częstotliwości radiowych, wysokich, podczerwieni, ultrafioletu, promieniowania X, optycznego | ... |
Pewien wepol nazywany jest kompletnym, gdy składa się na niego:
- Pewna substancja mająca podlegać przemianie,
- Pewne narzędzie realizujące czynność,
- Pewne pole P zapewniające energię oddziaływaniom,
- Przynajmniej dwa powiązania-związki pomiędzy różnymi elementami tego modelu:
| Symbolika oznaczeń | Relacja |
| Działanie | |
| Oddziaływanie | |
| Działanie negatywne | |
| .... | Działanie niewystarczające |
| Działanie nadmierne |
W praktyce, kilka działań jest do przeprowadzenia w celu skompletowania wepola:
- Jeśli wepol jest niekompletny, należy go uzupełnić,
- Jeśli wepol jest kompletny, lecz przedstawia sobą niewystarczające powiązanie, należy rozwinąć inny model z użyciem innej substancji lub/oraz pola oddziaływań,
- Jeśli wepol jest kompletny, lecz przedstawią sobą działania negatywne, należy rozłożyć ten wepol, ażeby zbudować go na nowo.
W zależności od sytuacji, zastosowuje się pięć reguł:
- Wepol niekompletny tworzenie modelu kompletnego,
- Wepol kompletny, lecz z niewystarczająca interakcją Zastosowanie dodatkowego pola (na przykład namagnesowanie końcówki śrubowkrętaka),
- Wepol kompletny, lecz o wystąpieniu negatywnego powiązania Rozkład na czynniki pierwsze czynności niepożądanej,
- Wepole kompletny który ma tendencje do stania się wepolem,
- Wepole kompletny mający na wejściu zadane pole Otrzymanie innego typu pola na wyjściu, a zjawisko fizyczne staje się połączeniem dwóch rodzajów pól.
Stąd metoda TRIZ definiuje aż 76 standardowych zabiegów, w tym:
- 13 standardowych zabiegów w konstrukcji/demontażu wepoli,
- 23 standardowych zabiegów w rozwoju wepoli,
- 6 standardowych zabiegów w przejściu na poziom rozważań dotyczących nadsystemu lub podsystemu,
- 17 standardowych zabiegów pomiaru lub wykrywania,
- 17 metod zastosowywania standardowych zabiegów.
| Klasa | Podklasy |
|---|---|
| 1 |
|
| 2 |
|
| 3 |
|
| 4 |
|
| 5 |
|
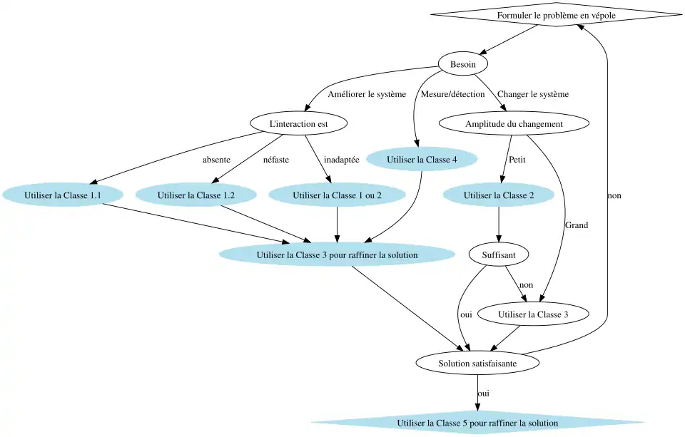
Doboru dokonuje się określając klasę problemu[20].

Powyższy schemat blokowy steruje wyborem pośród klas i podklas rozwiązań standardowych. Klasy te są wyszczególnione w podklasach rozwiązań w celu otrzymania całkowitej liczby równej 76.
Metoda „złotej rybki”
Metoda „złotej rybki”[21] polega na analizie obiektu i jego funkcji, przypisując mu pewne cechy «fantastyczne», nieoczekiwane lub nielogiczne. Nazwa metody wzięła się z historii-zdania, w zabiegu mentalnym metody, a recytowanego według formułki, zaczynającej od „człowiek poszedł w morze, by przywołać złotą rybkę. A ta usłyszawszy go, przypłynęła do niego, przemówiwszy ludzkim głosem...”, w której to przystępność systemu jest przywoływana do użytku z użyciem „ludzkiego głosu”.
Inercja psychologiczna
Wynalazca często pada ofiarą zahamowań psychologicznych spowodowanych zasadniczo słownictwem zastosowanym w dziedzinie technicznej, ścisłością i hermetycznością słownictwa, terminologii w dziedzinie wiedzy ścisłej i usystematyzowanej, które to zahamowania trudno odsunąć na bok z powodu dysonansu poznawczego. W poszukiwaniu rozwiązania, wiedza wypływająca z metody TRIZ pozwala zrozumieć zjawisko bariery natury psychologicznej problemu, jak i pozwala w optymalnym stosowaniu określeń teoretycznych napotykanych blokad natury psychologicznej w odróżnianiu i autentycznym ustanawianiu istoty mechanizmu stojącego za analizowaną czynnością użyteczną obiektu, czy systemu w kontekście zintensyfikowanych poszukiwań wynalazczych.
Metoda TRIZ wstępnie identyfikuje kilka zachowań pozwalających zwalczać negatywne skutki wspomnianej inercji:
- Nigdy nie należy sądzić, że poszukiwane rozwiązanie można znaleźć tylko i wyłącznie we właściwej dziedzinie kompetencji zawodowych.
- Należy dokonywać poszukiwań interdyscyplinarnych.
- Należy poszukiwać określeń, zwrotów, wyrażeń, skrótów literowych, elementów języka technicznego, które mogą prowadzić do określonej inercji, z zamianą ich na inne określenia, zwroty, wyrażenia, czy skróty literowe, jak i elementy języka technicznego.
- Nie lekceważyć nawet tych idei wywrotowych, wstrząsowych, rewolucyjnych na polu technicznych rozwiązań.
Metoda TRIZ jest niemniej propozycją pewnej metody kontrolowanej kreatywności, która to pozwala ogarnąć i zaprowadzić ład w przypadkowym procesie wynalazczym metody Burzy Mózgów.
Baza danych zjawisk i praw fizycznych
Podczas postępowania wynalazczego w kreatywności, czy to podczas zastosowywania metody pola substancjalnego, czy to podczas podejścia do sformułowań sprzeczności technicznej, grupa wynalazcza może zasięgnąć wiedzy z bazy praw fizycznych, jak i listy zjawisk fizycznych metody TRIZ, możliwych do zastosowania w kontekście realizacji poszukiwanego rozwiązania problemu technicznego.
Taka baza danych wiedzy i2Kn, została stworzona przez stowarzyszenie MeetSYS i jest to powtórka, streszczenie listy znanych zjawisk fizycznych pod kątem ich użyteczności w wynalazczości. Struktura danych w tej bazie wiedzy została zainspirowana bezpośrednio filozofią i podejściem metody TRIZ do zagadnienia wynalazczości.
Krytyka metody TRIZ
Jakkolwiek z dobrymi rezultatami zastosowań, zwłaszcza w przemyśle, sama metoda TRIZ jest również przedmiotem krytyki, niemniej nie mając w dzisiejszej epoce nadal żadnych konkurencyjnych środków działania:
- Macierz sprzeczności technicznych została opracowana w latach 70. XX wieku, stąd nie uwzględnia ona w sposób jawny pewnej nadzwyczajnej przepaści technologicznej, w takich dziedzinach, które pojawiły się, lub są dominujące w dzisiejszym czasie, z uwagi na biotechnologię, genetykę, czy samą informatykę.
- Niektórzy spośród teoretyków wynalazczości, w szczególności twórcy Teorii C-K, metodę TRIZ bardziej postrzegają jako tylko jedną z metod-narzędzi wynalazczości i kreatywności, niż filozofię postępowania o statusie odrębnej teorii kreatywności i wynalazczości,
- Niektórzy spośród wynalazców uważają metodę TRIZ za zbyt złożoną[22]
Zasadniczo, jakość naukowo merytoryczna danej grupy kreatywności wynalazczej opierającej swoje działanie o wytyczne metody TRIZ, w kontekście zarówno reprezentowanego przez nią poziomu naukowego, jak i interdyscyplinarności, stanowi czynnik decydujący, jeśli chodzi o wynik satysfakcjonujący końcowy zastosowania metody TRIZ.
Pojawiały się próby adaptacji metody TRIZ i stworzenia analogicznego zestawu zasad do zarządzania ludźmi jednak ze względu na niską powtarzalność ludzkich zachowań, ta koncepcja nie została spopularyzowana.
Zobacz też
- ASIT – metoda wywodząca się z meotdy TRIZ
- teoria C-K
Przypisy
- ↑ Haydn Shaughnessy: What Makes Samsung Such An Innovative Company?. Forbes. [dostęp 2015-01-04]. (ang.).
- ↑ Reena Jana: The World According to TRIZ. Bloomber Businessweek. [dostęp 2015-01-04]. (ang.).
- ↑ Altshuller G.: Et soudain apparut l’inventeur: les idées de TRIZ, 2e éd., 2006, EAN 978-2-9521-3941-0.
- ↑ Meylan C.: Systeme TRIZ de stimulation de la créativité et d’aide a l’innovation, Méthodes pratiques pour la résolution de problemes techniques et la recherche de nouvelles opportunités d’affaires, 2007, EAN 78-2-8399-0294-6.
- ↑ Les chiffres varient fortement selon les sources.
- ↑ Leung, W. and Yu, K. (2007). Development of online Game-Based learning for TRIZ. In Hui, K.-c., Pan, Z., Chung, R.-k., Wang, C., Jin, X., Göbel, S., and Li, E., editors, Technologies for E-Learning and Digital Entertainment, volume 4469 of Lecture Notes in Computer Science, pages 925-935. Springer Berlin Heidelberg.
- ↑ Dubois, S., Rasovska, I., and Guio, R. (2008). Comparison of non solvable problem solving principles issued from CSP and TRIZ. In Cascini, G., editor, Computer-Aided Innovation (CAI), volume 277 of The International Federation for Information Processing, pages 83-94. Springer US.
- ↑ Yamashina, H., Ito, T., and Kawada, H. (2002). Innovative product development process by integrating QFD and TRIZ. International Journal of Production Research, 40(5):1031-1050.
- ↑ Altshuller G.: L’algorithme de résolution de problemes innovants ARIZ-85-V.
- ↑ Marconi J.: ARIZ: The Algorithm for Inventive Problem Solving.. [dostęp 2016-01-05]. [zarchiwizowane z tego adresu (2006-02-16)].
- ↑ Heuristiques et solutions.
- ↑ Créativité & innovation: l’intelligence collective au service du management... Par Tayeb Louafa, Francis-Luc Perret, p. 67, ISBN 978-2880747213.
- ↑ Rezultat Idealny - TRIZ - Baza Wiedzy, Szkolenia, Warsztaty, Wdrożenia Feed [online], www.triz.oditk.pl [dostęp 2020-11-28] (pol.).
- ↑ Altshuller G./ Seredinski A.: 40 Principes d’innovation TRIZ pour toutes applications, 2004, EAN 978-2-9521-3940-3.
- ↑ Cavalucci, D, Techniques de l’Ingénieur A5-211.
- ↑ Jerzy Obojski, 9 OKIEN, czyli jak przebić nadmuchany balon, by nie pękł, „TRIZ.oditk.pl”, 3 czerwca 2016 [dostęp 2017-09-07] (pol.).
- ↑ Gordon W, Synectics, 1984.
- ↑ Operator WCK - TRIZ - Baza Wiedzy, Szkolenia, Warsztaty, Wdrożenia Feed [online], www.triz.oditk.pl [dostęp 2020-11-28] (pol.).
- ↑ Zgodnie za: Opensource TRIZ.
- ↑ Miller J, & al., Using the 76 Standard Solutions: A case study for improving the world food supply, TRIZCON2001, March 2001.
- ↑ D KUCHARAVY – 2006, Triz Method and tools, Insa Strasbourg.
- ↑ Ce qui a conduit au développement des méthodes de type ASIT, plus simples a mettre en ouvre.
Linki zewnętrzne
- (fr.) Site officiel TRIZ
- (ang.) Site officiel TRIZ
- (ang.) Site de la communauté The TRIZ Journal
- (fr.) Site de la communauté française TRIZ France
- (fr.) Matrice TRIZ en ligne TRIZ40
- (fr.) Site abordant les principes de TRIZ
- (fr.) Plateforme R&D comprenant un module TRIZ
- (ang.) Opensource TRIZ Un site avec des exemples et des cours
- (pol.) Film z webinarium 'Czym jest TRIZ?'