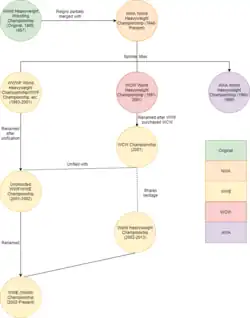
World Heavyweight Wrestling Championship
World Heavyweight Wrestling Championship – światowe mistrzostwo wolnoamerykanki istniejące od 1905 do 1957. Uważane jest za pierwsze i jedyne w momencie powstania światowe mistrzostwo związane z wrestlingiem, podobnie jak wolnoamerykanka uprawiana w czasie festynów jest uważana za prekursora wrestlingu. Jego historyczne dziedzictwo przypisuje się mistrzostwom WWE Championship, WCW World Heavyweight Championship i NWA World Heavyweight Championship. Uznanie mistrzostwo wielokrotnie było przedmiotem sporów. Różne komisje, organizacje i terytoria w różnych okresach uznawały innych mistrzów[1].
Historia

4 września 1902 George Hackenschmidt pokonał Toma Cannona w walce o European Greco-Roman Heavyweight Championship, a w 1904 został uznany za światowego mistrza wagi ciężkiej w Anglii, po tym jak pokonał Ahmeda Madrali. 4 maja 1905 zmierzył się z Tomem Jenkinsem[2], który posiadał wówczas amerykańskie mistrzostwo American Heavyweight Championship i było to jego trzecie panowanie[3]. Walka toczyła się o uznanie statusu światowego mistrza w Ameryce Północnej i zwyciężył ją Hackenschmidt. Tego samego roku wygrał turniej w niemieckich Hamburgu, Berlinie i Elberfeldzie, a także w Paryżu i w St. Petersburgu, o uznane mistrzostwa światowego.
Uznanie mistrzostwa World Heavyweight Wrestling Championship często było sporne. Pierwszy spór miał miejsce po tym jak w 1913 Frank Gotch przeszedł na emeryturę jako mistrz, nie było pełnej zgody co do tego czy kolejni posiadacze mistrzostwa byli prawowici. Dopiero w 1915 Joe Stecher został pierwszym powszechnie uznanym mistrzem, dzięki obecności Gotcha w czasie walki o pas. W 1916 Stecher wyszedł z areny w czasie swojej walki przeciwko Johnowi Olinowi, bo nie podobało mu się, że jego przeciwnik grał na czas. Sędzia ogłosił zwycięstwo Olina, ale jego panowanie nie było powszechnie uznawane. Tak powstał tak zwana linia Olina, czyli kolejne rzekome panowania mistrzowskie po Olinie. Stecher przegrał swoje mistrzostwo w walce przeciwko Earlowi Caddockowi w 1917. W 1919 udało mu się przejąć mistrzostwo z linii Olina, a następnie pokonał Caddocka w 1920, stając się tym samym mistrzem obu linii i kończąc spór[2].
W 1957 miała miejsce ostatnia zmiana mistrzostwa - panujący Edouard Carpentier został pokonany przez Lou Thesza. Później jednak, Carpentier i jego promotor odłączyli się od wpływowej ligi National Wrestling Alliance, w związku z czym NWA nie uznało panowanie Carpentiera za nieważne, a sam Carpentier był nadal uznawany za mistrza w Omaha i Bostonie[2]. Od tej pory uznaje się, że tytuł przeistoczył się w NWA World Heavyweight Championship[4].
Lista posiadaczy
| Panowanie | Numer panowania przez danego mistrza |
|---|---|
| Miejsce | Miasto, w którym tytuł został zdobyty |
| Nr. | Mistrz | Zdobycie mistrzostwa | Statystyki panowania | Dodatkowe informacje | Przypisy | ||
|---|---|---|---|---|---|---|---|
| Data | Miejsce | Panowanie | Dni | ||||
| 1 | Georg Hackenschmidt | 4 maja 1905(dts) | Nowy Jork, Nowy Jork | 1 | 1065 | 4 września 1902 pokonał Toma Cannona w walce o European Greco-Roman Heavyweight Championship. W 1904 został uznany za światowego mistrza wagi ciężkiej w Anglii, po tym jak pokonał Ahmeda Madrali. 4 maja 1905 pokonał Toma Jenkinsa w walce o uznanie statusu światowego mistrza w Ameryce Północnej. Tego samego roku wygrał turniej w niemieckich miastach Hamburg, Berlin i Elberfeld, a także w Paryżu we Francji i w St. Petersburgu w Rosji, aby zdobyć uznanie jako mistrz świata w jak największej części świata. | [1][2][4] |
| 2 | Frank Gotch | 3 kwietnia 1908(dts) | Chicago, Illinois | 1 | 1824 | [2] | |
| — | Wakat | 1 kwietnia 1913(dts) | — | — | — | Frank Gotch przeszedł na emeryturę jako mistrz i zasugerował, że o tytuł powinni walczyć Americus i Fred Beell | [5] |
| — | Americus | 13 marca 1914(dts) | Kansas City, Missouri | — | — | Został mistrzem pokonując Freda Beella w walce o nowy tytuł. Pas, który wygrał, nie był jednak wersją Franka Gotcha, więc jego uznanie było kontrowersyjne. | [1][2] |
| — | Stanislaus Zbyszko | 7 maja 1914(dts) | Kansas City, Missouri | — | — | Zdobył tytuł pokonując Americusa | [2][6] |
| — | Wakat | październik 1914 | — | — | — | Stanislaus Zbyszko w październiku wyjechał z USA, w związku z czym był niezdolny do bronienia tytułu | [1][2][7] |
| — | Charlie Cutler | 8 stycznia 1915(dts) | ? | — | — | Został mistrzem pokonując Dr. B.F. Rollera w walce o tytuł. Jego mistrzostwo było uznawane tylko w Omaha, Des Moines, Chicago i Nowym Jorku. | [1][2] |
| 3 | Joe Stecher | 5 lipca 1915(dts) | Omaha, Nebraska | 1 | 644 | Pokonał Charliego Cutlera w obecności Franka Gotcha, w związku z czym był pierwszym od emerytury Gotcha powszechnie uznawanym mistrzem. | [1][2] |
| — | John Olin | 11 grudnia 1916(dts) | Springfield, Massachusetts | — | — | W czasie walki o mistrzostwo przeciwko Olinowi, Joe Stecher wyszedł z areny, bo nie podobało mu się, że jego przeciwnik ciągle gra na czas. Sędzia ogłosił zwycięstwo Olina, ale jego panowanie nie było powszechnie uznawane. | [2] |
| 4 | Earl Caddock | 9 kwietnia 1917(dts) | Omaha, Nebraska | 1 | 1016 | Pokonał Joe Stechera w walce o tytuł. | [2] |
| — | Ed Lewis | 2 maja 1917(dts) | Chicago, Illinois | — | — | Pokonał Johna Olina w walce zaplanowanej jako walka o mistrzostwo z Frankiem Gotchem w roli sędziego specjalnego. | [2] |
| — | Wladek Zbyszko | 5 czerwca 1917(dts) | San Francisco, Kalifornia | — | — | Pokonał Eda Lewisa w walce, która nie była zaplanowana jako walka o tytuł, a Zbyszko przypiął przeciwnika tylko raz w two-out-of-three falls matchu, ale i tak przypisywał sobie mistrzostwo. | [1] |
| — | Ed Lewis | 4 lipca 1917(dts) | Boston, Massachusetts | — | — | Pokonał Wladka Zbyszko. | [2] |
| — | Wladek Zbyszko | 22 grudnia 1917(dts) | Nowy Jork, Nowy Jork | — | — | Pokonał Eda Lewisa na międzynarodowym turnieju, ale pomimo przegranej Lewis nadal uważał się za mistrza. | [2][1] |
| — | Earl Caddock | 8 lutego 1918(dts) | Des Moines, Iowa | — | — | Pokonał Wladka Zbyszko, który jednak nadal uważał się za mistrza. | [1] |
| — | Ed Lewis | 19 maja 1918 | Nowy Jork, Nowy Jork | — | — | Pokonał Wladka Zbyszko | [1] |
| — | Earl Caddock | 21 czerwca 1918(dts) | Des Moines, Iowa | — | — | Pokonał Eda Lewisa, który jednak nadal uważał się za mistrza. | [2][1] |
| — | Wladek Zbyszko | 21 marca 1919(dts) | Nowy Jork, Nowy Jork | — | — | Pokonał Eda Lewisa, kończąc ostatecznie ich spór o posiadanie tytułu, należącego niegdyś do Johna Olina. | [2][1] |
| — | Joe Stecher | 9 maja 1919(dts) | Nowy Jork, Nowy Jork | — | — | Pokonał Wladka Zbyszko, ostatecznie kończąc jego dyskusyjne panowanie mistrzowskie. | [2] |
| 5 | Joe Stecher | 20 stycznia 1920(dts) | Nowy Jork, Nowy Jork | 2 | 328 | Pokonał Earla Caddocka. Ponieważ był już uznawany za mistrza i następcę Johna Olina, Wladka Zbyszko i Eda Lewisa, oznaczało to koniec sporu o posiadanie tytułu. | [2] |
| 6 | Ed Lewis | 13 grudnia 1920(dts) | Nowy Jork, Nowy Jork | 1 | 144 | [2] | |
| 7 | Stanislaus Zbyszko | 6 maja 1921(dts) | Nowy Jork, Nowy Jork | 1 | 144 | [2] | |
| 8 | Ed Lewis | 3 marca 1922(dts) | Wichita, Kansas | 2 | 1042 | [2] | |
| 9 | Wayne Munn | 8 stycznia 1925(dts) | Wichita, Kansas | 1 | 1193 | Ed Lewis nadal był uznawany za mistrza przez promotora Eda White'a. | [2] |
| 10 | Stanislaus Zbyszko | 15 kwietnia 1925(dts) | Filadelfia, Pensylwania | 2 | 45 | Wayne Munn nadal był uważany za mistrza w Michigan i Illinois. | [2] |
| 11 | Joe Stecher | 30 maja 1925 | Saint Louis, Missouri | 3 | 996 | [2] | |
| 12 | Ed Lewis | 20 lutego 1928(dts) | Saint Louis, Missouri | 3 | 319 | Dodatkowo Ed Lewis pokonał Wayne'a Munna 2 lutego 1928 w Michigan City, Indiana, aby przejąć wersję mistrzostwa uznawaną w Michigan i Illinois. Następnie pokonał Joe Stechera 21 lutego 1928, aby zakończyć spór. | [2] |
| 13 | Gus Sonnenberg | 4 stycznia 1929(dts) | Boston, Massachusetts | 1 | 705 | Uznanie mistrzostwa zostało wycofane 29 lipca 1929 przez ponad 20 komisji sportowych, w tym nowojorską, pensylwańską i Illinois, a także przez National Boxing Association, ponieważ ich zdaniem w walkach o mistrzostwo nie brali udziału prawdziwi pretendenci do tytułu. Wkrótce powstały odpowiedniki oryginalnego tytułu: nowojorski New York State Athletic Commission World Heavyweight Championship, stworzony przez National Wrestling Association World Heavyweight Championship i bostoński AWA World Heavyweight Championship. | [2] |
| 14 | Ed Don George | 10 grudnia 1930(dts) | Los Angeles, Kalifornia | 1 | 124 | [2] | |
| 15 | Ed Lewis | 13 kwietnia 1931(dts) | Los Angeles, Kalifornia | 4 | 1569 | Stracił mistrzostwo Association World Heavyweight przegrywając je w walce przeciwko Henriemu Deglane przez dyskwalifikację 4 maja 1931 w Montrealu, Quebec, ale nadal był uznawany za mistrza w Kalifornii. Został uznany w Illinois, pokonując Wladka Zbyszko 2 listopada 1931 w Chicago, Illinois. Wygrał New York State Athletic Commission World Heavyweight Championship, pokonując Jacka Sherry 10 października 1932. | [2] |
| 16 | Danno O'Mahoney | 30 lipca 1935(dts) | Boston, Massachusetts | 1 | 216 | Pokonał też Jima Londosa w walce o New York State Athletic Commission World Heavyweight Championship i NWA World Heavyweight Championship. Zdobył AWA World Heavyweight Championship, pokonując Eda Don George’a 30 lipca 1935 w Bostonie, Massachusetts, unifikując oba tytuły. | [2] |
| 17 | Dick Shikat | 2 marca 1936(dts) | Nowy Jork, Nowy Jork | 1 | 54 | Bostońska organizacja American Wrestling Association Paula Bowsera nadal uznawała Danno O'Mahoney'a za mistrza | [2] |
| 18 | Ali Baba | 25 kwietnia 1936(dts) | Detroit, Michigan | 1 | 48 | [2] | |
| 19 | Dave Levin | 12 czerwca 1936(dts) | Newark, New Jersey | 1 | 48 | Wygrana nastąpiła w wyniku dyskwalifikacji. The Ring uznał Levina za prawdziwego mistrza. Ali Baba nadal uważał się za mistrza. Levin zdobył też wersję Los Angeles World Heavyweight Championship, pokonując Vincenta Lopeza 19 sierpnia 1936 w Los Angeles, Kalifornia. | [2] |
| — | Everette Marshall | 26 lipca 1936(dts) | Columbus, Ohio | — | — | Pokonał częściowo uznawanego za mistrza Ali Babę w Columbus, Ohio | [2] |
| 20 | Dean Detton | 29 września 1936(dts) | Filadelfia, Pensylwania | 1 | 273 | [2] | |
| 21 | Bronko Nagurski | 29 czerwca 1937(dts) | Minneapolis, Minnesota | 1 | 507 | [2] | |
| 22 | Jim Londos | 18 listopada 1938(dts) | Filadelfia, Pensylwania | 1 | 2628 | [2] | |
| — | Wakat | 28 stycznia 1946(dts) | — | — | — | Jim Londos przeszedł na emeryturę jako mistrz. | [8] |
| 23 | Lou Thesz | 21 maja 1952(dts) | Los Angeles, Kalifornia | 1 | 299 | Został mistrzem przez unifikację czterech tytułów mistrzowskich:
|
[2] |
| 24 | Whipper Billy Watson | 15 marca 1956(dts) | Toronto, Ontario, Kanada | 1 | 239 | Pokonał Lou Thesza przez wyliczenie | [2] |
| 25 | Lou Thesz | 9 listopada 1956(dts) | Saint Louis, Missouri | 2 | 257 | [2] | |
| — | Edouard Carpentier | 14 czerwca 1957(dts) | Chicago, Illinois | — | — | Lou Thesz przegrał z Edouardem Carpentierem z powodu kontuzji pleców. Panowanie Carpentiera było uznawane przez National Wrestling Alliance (NWA) do czasu opuszczenia NWA przez Carpentiera i jego bezpośredniego przełożonego promotora Eddiego Quinna w 1957. Panowanie Carpentiera było nadal uznawane w Omaha i Bostonie. | [2] |
| — | Lou Thesz | 24 lipca 1957(dts) | Montreal, Quebec, Kanada | — | — | Pokonał Edouarda Carpentiera, ale National Wrestling Alliance (NWA) nadal uznawało przegranego za mistrza do czasu, kiedy Carpentier i jego bezpośrednio przełożony promotor Eddie Quinn opuścili NWA w tym samym roku. | [2] |
| — | Dezaktywowany | 24 lipca 1957(dts) | — | — | — | Po pokonaniu Carpentiera Lou Thesz kontynuował swoje panowanie jako mistrz NWA World Heavyweight. | [2][9] |
Suma dni posiadania tytułu

| Nr | Wrestler | liczba panowań |
Suma dni |
|---|---|---|---|
| 1 | Ed Lewis | 4 | 3073 |
| 2 | Jim Londos | 1 | 2628 |
| 3 | Joe Stecher | 3 | 1959 |
| 4 | Frank Gotch | 1 | 1824 |
| 5 | Lou Thesz | 2 | 1651 |
| 6 | Georg Hackenschmidt | 1 | 1065 |
| 7 | Earl Caddock | 1 | 1026 |
| 8 | Gus Sonnenberg | 1 | 705 |
| 9 | Bronko Nagurski | 1 | 507 |
| 10 | Stanislaus Zbyszko | 2 | 346 |
| 11 | Dean Detton | 1 | 273 |
| 12 | Whipper Billy Watson | 1 | 239 |
| 13 | Danno O'Mahoney | 1 | 216 |
| 14 | Ed Don George | 1 | 124 |
| 15 | Dave Levin | 1 | 109 |
| 16 | Wayne Munn | 1 | 97 |
| 17 | Dick Shikat | 1 | 54 |
| 18 | Ali Baba | 1 | 48 |
Przypisy
- 1 2 3 4 5 6 7 8 9 10 11 12 Kyle Schadler, Wrestling Gold: The History of the Original World Heavyweight Championship [online], Bleacher Report [dostęp 2019-01-25] (ang.).
- 1 2 3 4 5 6 7 8 9 10 11 12 13 14 15 16 17 18 19 20 21 22 23 24 25 26 27 28 29 30 31 32 33 34 35 36 37 38 39 40 41 42 43 World Heavyweight Title [online], Wrestling-Titles.com [dostęp 2019-01-25] (ang.).
- ↑ American Heavyweight Title [online], Wrestling-Titles.com [dostęp 2019-01-27] (ang.).
- 1 2 History Lesson: World Championships & Unifications. [online], eWrestlingNews.com, 14 kwietnia 2014 [dostęp 2019-01-25] (ang.).
- ↑ Frank Gotch [online], Online World of Wrestling [dostęp 2019-01-25] [zarchiwizowane z adresu 2019-01-28] (ang.).
- ↑ On this day in pro wrestling history (May 7): Jeff Jarrett ends David Arquette's WCW title reign, Nick Bockwinkel vs. Ray Stevens, [online], WON/F4W - WWE news, Pro Wrestling News, WWE Results, UFC News, UFC results, 7 maja 2015 [dostęp 2019-01-25] (ang.).
- ↑ World Heavyweight Championship « Titles Database « CAGEMATCH - The Internet Wrestling Database [online], cagematch.net [dostęp 2019-01-25].
- ↑ Jamie Greer, The Legend of VACANT: A Kayfable [online], Last Word on Pro Wrestling, 22 grudnia 2017 [dostęp 2019-01-27] (ang.).
- ↑ World Heavyweight Championship « Titles Database « CAGEMATCH - The Internet Wrestling Database [online], cagematch.net [dostęp 2019-01-27].