Zaawansowane zabiegi resuscytacyjne

Zaawansowane zabiegi resuscytacyjne, ALS (ang. Advanced Life Support) – zespół czynności stosowanych przez personel medyczny u poszkodowanego, u którego wystąpiło podejrzenie nagłego zatrzymania krążenia. W skład ALS wchodzą: resuscytacja krążeniowo-oddechowa (RKO), defibrylacja, farmakoterapia oraz inne zabiegi, mające na celu przywrócenie spontanicznej akcji serca lub spontanicznego oddychania. Wykonywanie czynności podczas ALS jest ściśle związane z zasadami BLS i RKO, których pełna znajomość jest konieczna do prawidłowego postępowania.
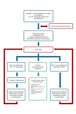
Algorytm postępowania

Podstawowe czynności
Algorytm ALS należy powtarzać w formie cyklicznej, wykonując pojedyncze czynności w przedstawionej poniżej sekwencji, aż do momentu pojawienia się spontanicznego oddechu lub samodzielnej akcji serca:
- Sprawdź, czy poszkodowany reaguje, czy oddycha, czy nie występują pojedyncze westchnienia.
- Rozpocznij resuscytację krążeniowo-oddechową, schematem 30:2 (trzydzieści uciśnięć klatki piersiowej – dwa oddechy).
- Podłącz defibrylator/monitor, minimalizuj przerwy w resuscytacji.
- Oceń rytm serca.
- Dokonaj defibrylacji, jeżeli występuje migotanie komór (VF) lub częstoskurcz komorowy (VT) bez tętna.
- Natychmiast podejmij RKO przez 2 minuty, minimalizuj przerwy w resuscytacji.
- Oceń rytm i kontynuuj ALS.
Pozostałe postępowanie podczas ALS
Podczas wykonywania podstawowych czynności algorytmu ALS należy wykonać również poniższe procedury, pamiętając o minimalizowaniu przerw w resuscytacji:
- Zaplanuj dalsze działania, zanim przerwiesz RKO.
- Podawaj tlen.
- Nie przerywaj uciskania klatki piersiowej po zabezpieczeniu dróg oddechowych.
- Zapewnij dostęp donaczyniowy (dożylny, ew. doszpikowy).
- Podawaj adrenalinę co 3–5 min w dawce 1 mg.
- Lecz odwracalne przyczyny zatrzymania krążenia, takie jak:
- hipoksja
- hipowolemia
- hipokaliemia
- hiperkaliemia
- zaburzenia metaboliczne
- hipotermia
- zaburzenia zatorowo-zakrzepowe
- tamponada serca
- zatrucie
- odma prężna
Defibrylacja

Defibrylację wykonuje się w zależności od rytmu serca. Defibrylację rozpoczyna się od impulsu 120–150 J defibrylatorem dwufazowym lub 200 J jednofazowym. Po defibrylacji nie ocenia się rytmu. Wykonuje się jeden cykl RKO i dopiero wtedy ocenia się rytm.
Rytmy wymagające defibrylacji:
- migotanie komór
- częstoskurcz komorowy bez tętna
Rytmy nie wymagające defibrylacji (w których defibrylacja jest przeciwwskazana):
Jeżeli rytm nie wymaga defibrylacji, natychmiast przystępuje się do RKO.
Farmakoterapia
- adrenalina – 1 mg i.v lub i.o. (najczęściej w rozcieńczeniu 1:10 000, czyli roztwór 10 ml 0,9% NaCl zawiera 1 mg adrenaliny) – jest pierwszym lekiem podawanym w zatrzymaniu krążenia niezależnie od jego przyczyny. Jest włączona w algorytm ALS, który zaleca jej użycie co 3–5 minut (co drugą pętlę RKO).
- amiodaron – jest wskazany w opornych na leczenie VF/VT bez tętna oraz hemodynamicznie stabilnym VT i innych opornych tachyarytmiach. Powinien być podawany po trzeciej nieskutecznej defibrylacji.
- magnez
- wapń
Przerwanie resuscytacji
Przerwanie algorytmu ALS powinno nastąpić wówczas, kiedy powróci spontaniczna akcja serca lub pacjent zacznie samodzielnie oddychać. Jeżeli po kilku cyklach ALS żadne z tych kryteriów nie zostanie spełnione, decyzja o przerwaniu resuscytacji należy do osoby odpowiedzialnej za wykonywane czynności resuscytacyjnych. Nie ma czasowych ograniczeń wykonywania resuscytacji, jednak prawdopodobieństwo przeżycia pacjenta znacznie maleje wówczas, gdy nie zostanie przywrócona spontaniczna akcja serca, pacjent mimo resuscytacji nie kwalifikuje się do defibrylacji i zatrzymanie krążenia nie wystąpiło w obecności zespołu pogotowia ratunkowego[1]. Istotnym elementem znacznie zmniejszającym prawdopodobieństwo powodzenia resuscytacji jest również brak RKO wykonywanej przez świadków zdarzenia.
Przypisy
- ↑ 4. Zaawansowane zabiegi resuscytacyjne u osób dorosłych / Zasady kończenia resuscytacji. W: Wytyczne resuscytacji 2010. Janusz Andres (red.). Kraków: 2010, s. 113. ISBN 83-89610-10-2.
Bibliografia
- Zaawansowane zabiegi resuscytacyjne u osób dorosłych. Janusz Andres (red.). Kraków: 2010. ISBN 83-89610-10-2.
- Wytyczne resuscytacji 2010. Janusz Andres (red.). Kraków: 2010. ISBN 83-89610-10-2.
- Chirurgia, tom I. Wojciech Noszczyk (red.). Warszawa: Wydawnictwo Lekarskie PZWL, 2009, s. 77. ISBN 83-200-3983-2.
Przeczytaj ostrzeżenie dotyczące informacji medycznych i pokrewnych zamieszczonych w Wikipedii.