Kopalnia Węgla Kamiennego „Pokój”
![]() KWK Pokój, wieże szybów Anna i Maria (1993) | |
| Państwo | |
|---|---|
| Województwo | |
| Adres |
41-710 Ruda Śląska |
| Data założenia |
3 lipca 1902 |
| Data likwidacji |
1 lipca 2016 (utworzenie połączonej kopalni Ruda) |
| Dyrektor |
Czesław Bubała |
| Zatrudnienie |
1371 (2018) |
| Dane finansowe | |
| Wynik netto |
|
Położenie na mapie Rudy Śląskiej ![]() | |
Położenie na mapie Polski ![]() | |
Położenie na mapie województwa śląskiego ![]() | |
| Strona internetowa | |

Kopalnia Węgla Kamiennego Pokój (niem. Friedensgrube) – kopalnia węgla kamiennego w Rudzie Śląskiej[2], prowadząca działalność górniczą pod silnie zurbanizowanym obszarem miasta (dzielnice: Wirek, Nowy Bytom, Bielszowice, Czarny Las). Funkcjonowała jako samodzielny zakład od 1902 do 1 lipca 2016 roku. KWK Pokój od 2016 roku działa jako ruch Pokój kopalni Ruda, wchodzącej w skład Polskiej Grupy Górniczej.
Historia

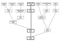
Kopalnia powstała 3 lipca 1902 roku z połączenia pól górniczych Friedrich Wilhelm, Eintracht I i Saara I[3]. Do 1922 roku i w okresie okupacji działała pod nazwą Friedensgrube[3]. Stanowiła część koncernu hutniczego Oberbedarf Mikołaja hr. Ballestrema, od 1931 roku należała do Rudzkiego Gwarectwa Węglowego. W latach 1945–1957 należała do Rudzkiego Zjednoczenia Przemysłu Węglowego, a następnie do Bytomskiego Zjednoczenia Przemysłu Węglowego. W latach 60. prowadzono eksploatację w filarze ochronnym Huty Pokój, zajmowano się w tym czasie również pracami nad eksperymentalnymi obudowami górniczymi[4].
Dnia 1 kwietnia 1968 roku przyłączono do niej kopalnię Wanda-Lech[3]. W 1993 roku weszła w skład Rudzkiej Spółki Węglowej S.A. W roku 1995 została połączona z likwidowaną kopalnią Wawel (niem. Brandenburg). W latach 2003–2016 była częścią Kompanii Węglowej S.A. 1 lipca 2016 r. KWK Pokój została połączona z KWK Halemba Wirek i KWK Bielszowice, tworząc jedną kopalnię – KWK Ruda[5], wchodzącą w skład Polskiej Grupy Górniczej.
Dnia 21 listopada 2016 roku ruchy Bielszowice i Pokój zostały połączone podziemnym przekopem, urobek z ruchu Pokój od tego czasu jest transportowany magistralą taśmową na poziomie 840 m do ruchu Bielszowice[6].
Dnia 31 grudnia 2016 roku podpisano umowę, na mocy której część kopalni Ruda, Pokój I, została przekazana Spółce Restrukturyzacji Kopalń[7]. Wydobycie ma zostać zakończone w pierwszym kwartale 2021 roku[8], z kolei całkowita likwidacja ruchu Pokój I i majątku dawnej kopalni ma zakończyć się 31 grudnia 2022[9].
Aktualnie na hałdach Kopalni Pokój występuje zjawisko zapożarowania, które powoduje wydzielanie dużych ilości szkodliwych gazów[10] wyczuwalnych na osiedlu Wirek i Bykowina. W 2023 roku Spółka Restrukturyzacji Kopalń, z polecenia prezydenta miasta Michała Pierończyka, została zobowiązana do usunięcia szkód. Proces likwidacji szkód środowiskowych ma zająć 2 lata.
Wydobycie
Kopalnia dysponowała trzema poziomami wydobywczymi: 320, 600 oraz 790 m.
Średniodobowe wydobycie w 2016 r. wynosiło 5500 ton.
Zdolności wydobywcze zakładu górniczego wynosiły około 5000-5500 ton na dobę. Zatrudnienie w zakładzie w 2011 wynosiło około 2200 pracowników. W I półroczu 2014 r. kopalnia zatrudniała 1931 pracowników i przynosiła straty w wysokości 138,71 zł na tonie wydobytego węgla[11].
Wydobycie węgla kamiennego w tonach w wybranych latach[3]:

Zaplecze socjalne
W czasach Polskiej Rzeczypospolitej Ludowej wybudowano ambulatorium dla załogi, domy pracownicze, obiekty sportowe oraz utworzono dwie biblioteki[4].
Zobacz też
Przypisy
- ↑ KRA: Cztery kopalnie KW przyniosły 821 mln zł strat. 2015-01-10. [dostęp 2017-01-12].
- ↑ Zuziak 1967 ↓, s. 130.
- 1 2 3 4 Jaros 1984 ↓.
- 1 2 Zuziak 1967 ↓, s. 131.
- ↑ Oddział KWK Ruda, Polska Grupa Górnicza [dostęp 2016-11-09] [zarchiwizowane z adresu 2016-07-13] (pol.).
- ↑ Kamila Rożnowska: Kopalnia Bielszowice i kopalnia Pokój połączone. Dziennik Zachodni, 2016-12-21. [dostęp 2017-01-12].
- ↑ MD: Górnictwo: część ruchu Pokój trafiła do SRK. Wydawnictwo Górnicze, 2016-12-31. [dostęp 2017-01-12].
- ↑ Kamil Rakosza: PGG z 2 mld zł straty w 2020 r. W przyszłym roku kolejne zamknięcia kopalń. next.gazeta.pl, 2020-12-29. [dostęp 2020-12-30]. (pol.).
- ↑ Te kopalnie wkrótce zostaną zlikwidowane - lista. rybnik.com.pl, 2020-01-08. [dostęp 2020-02-02].
- ↑ Ruda Śląska. Płonące hałdy. Wirek Kopalnia Pokój #RudaSlaska. [dostęp 2023-06-12].
- ↑ Kompania Węglowa - 12 z 15 kopalń na minusie. Gazeta Wyborcza, 2014.
Bibliografia
- Jerzy Jaros: Słownik historyczny kopalń węgla na ziemiach polskich. Katowice: Śląski Instytut Naukowy, 1984, s. 83. ISBN 83-00-00648-6.
- Antoni Zuziak: Sylwetki kopalń i zakładów Bytomskiego Zjednoczenia Przemysłu Węglowego. W: Tradycje górnictwa ziemi bytomskiej. Maroszek Henryk (red.). Katowice: 1967.




