Kopalnia Węgla Kamiennego Jaworzno
Kopalnia Węgla Kamiennego Jaworzno (od 1999 Zakład Górniczo-Energetyczny Jaworzno III) – zespół zakładów górniczych w Jaworznie znajdujących się na terenie Jaworznicko-Chrzanowskiego Okręgu Przemysłowego (Zagłębie Krakowskie) działający w latach 1792–1999.
Historia


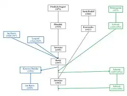
Kopalnia założona została przez hrabiego Moszyńskiego w 1792 r. Należała do skarbu państwa (kolejno: polskiego, austriackiego, Księstwa Warszawskiego, Wolnego Miasta Krakowa i ponownie austriackiego). Od 1871 r. należała do Gwarectwa Jaworznickiego, od 1921 r. do Jaworznickich Komunalnych Kopalń Węgla S.A., w 1942 roku została przejęta przez Energieversorgung Oberschlesien A.G., w 1945 roku weszła w skład Krakowskiego ZPW, od 1 stycznia 1947 należała do Jaworznicko-Mikołowskiego ZPW, od 1 października 1982 r. – do Zrzeszenia Kopalń Węgla Kamiennego w Mysłowicach.
Zmieniane były również nazwy kopalni: nazwa Fryderyk August (Friedrich August) nadana przez władze austriackie została zmieniona w 1919 r. na Piłsudski, w okresie wojny 1939 – 1945 ponownie wrócono do nazwy Friedrich August. Kopalnię nazywano również Paulina lub Helena od głównego szybu wydobywczego.
Kalendarium
- W 1945 roku połączono kopalnie Piłsudski, Jan Kanty i Leopold i nazwano Jaworzno.
- Od 1 stycznia 1947 r. włączono do kopalni Jaworzno kopalnię Sobieski.
- Od 1 stycznia 1954 r. dawną kopalnię Jan Kanty wraz z upadowymi i odkrywkowymi przekształcono w odrębną kopalnię pod nazwą Komuna Paryska, a resztę kopalni Jaworzno nazwano Bierut.
- 1 kwietnia 1957 r. wyłączono kopalnię Sobieski, która stała się odrębną kopalnią.
- 1 stycznia 1963 r. – połączono kopalnie Bierut i Kościuszko i nazwano Jaworzno
- 1 stycznia 1973 r. – ponownie włączono kopalnię Sobieski do kopalni Jaworzno.
- 1 lutego 1999 roku utworzono Zakład Górniczo-Energetyczny Jaworzno III, po połączeniu kopalni z elektrownią; kopalnia następnie została zlikwidowana[1].
Przypisy
- ↑ Łukasz Karczmarzyk: Na konsolidacji skorzystały i kopalnia, i elektrownia. NSZZ Solidarność. Region śląsko-dąbrowski. [dostęp 2019-08-10]. [zarchiwizowane z tego adresu (2019-08-10)].
Bibliografia
- Jerzy Jaros: Słownik historyczny kopalń węgla na ziemiach polskich. Katowice: Śląski Instytut Naukowy, 1984. ISBN 83-00-00648-6.
