Kopalnia Węgla Kamiennego Król
![]() Kopalnia na pocztówce z 1922 roku | |
| Państwo | |
|---|---|
| Województwo | |
| Siedziba |
Chorzów, ul. Katowicka 72 (siedziba Skarbofermu) |
| Data założenia |
1791 |
| Data likwidacji |
1937 (podział na kopalnie: Prezydent Mościcki i Barbara-Wyzwolenie) |
| Forma prawna | |
| Dyrektor | |
Położenie na mapie Chorzowa ![]() | |
Położenie na mapie Polski ![]() | |
Położenie na mapie województwa śląskiego ![]() | |
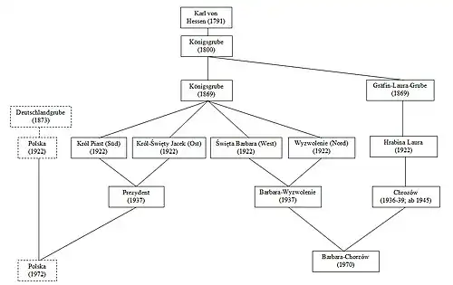
Kopalnia Węgla Kamiennego Król (pierwotnie Prinz Karl von Hessen lub Königliche Kohlenzeche, od 1800 roku Königsgrube[1][2]) – zlikwidowana kopalnia węgla kamiennego, która działała w Chorzowie, została założona w 1791 roku, w 1937 roku została podzielona na kopalnie Prezydent Mościcki i Barbara-Wyzwolenie[2].
Historia

Kopalnia fiskalna, tj. państwowa[3] powstała z inicjatywy Friedricha Wilhelma von Reden w 1791 roku[2] i nosiła nazwę Prinz Karl von Hessen[4], w 1800 roku przemianowana została na König (pol. Król)[5], na cześć pruskiego króla Friedricha Wilhelma III. Na początku XX wieku kopalnię podzielono na 4 pola eksploatacyjne: Wschodnie, Południowe, Zachodnie i Północne. W latach 40 XIX wieku górnicy z kopalni Król przeprowadzili strajk o podłożu ekonomicznym przeciwko właścicielom kopalni. Protest górników został uśmierzony przez wojsko pruskie. W 1922 roku została wydzierżawiona polsko-francuskiej spółce Skarboferm i zmieniła nazwy pól na: pole Wschodnie – Król-Święty Jacek, pole Południowe – Król Piast, pole Zachodnie – Święta Barbara, a Północne – Wyzwolenie. W 1937 została rozdzielona na dwie kopalnie: Prezydent Mościcki i Barbara-Wyzwolenie.
W czasie okupacji hitlerowskiej kopalnie pod niemieckimi nazwami sprzed 1922 roku należały do koncernu Reichswerke Hermann Göring[2].
W kopalni tej, przy Szybie Krug swój początek miała Główna Kluczowa Sztolnia Dziedziczna[6].
Zobacz też
- Zespół szybu Elżbieta w Chorzowie (Pole Wschodnie kopalni Król)
Przypisy
- ↑ Jaros 1962 ↓, s. 9.
- 1 2 3 4 Jaros 1984 ↓.
- ↑ Tomasz Głogowski: Bez węgla kamiennego Górny Śląsk byłby niczym. [w:] Wyborcza.pl [on-line]. Agora SA, 2007-11-04. [dostęp 2018-01-13].
- ↑ nazwa może honorować jednocześnie Karola I Heskiego oraz Karola z Hesji-Kassel
- ↑ Piotr Greiner: Historia Górnego Śląska. Polityka, gospodarka i kultura europejskiego regionu. Gliwice: Dom Współpracy Polsko-Niemieckiej, 2011, s. 316. ISBN 978-83-60470-41-1.
- ↑ Patrz mapa na stronie internetowej .
Bibliografia
- Jerzy Jaros: Historia kopalni Król w Chorzowie (1791-1945). Katowice: Wydawnictwo Górniczo-Hutnicze, 1962.
- Jerzy Jaros: Słownik historyczny kopalń węgla na ziemiach polskich. Katowice: Śląski Instytut Naukowy, 1984, s. 67. ISBN 83-00-00648-6.




