Sprzęgło

Sprzęgło – mechanizm stosowany w budowie maszyn do łączenia oraz rozłączania wałów w celu przekazywania momentu obrotowego[1]. Inaczej jest to zespół części służących do połączenia dwóch niezależnie obrotowo osadzonych wałów, czynnego – napędowego i biernego – napędzanego, w celu przeniesienia momentu obrotowego.
Sprzęgło składa się z członu napędzającego (czynnego) zainstalowanego na wale napędzającym, członu napędzanego (biernego) zainstalowanego na wale napędzanym oraz elementów łączących. Elementem łącznym może być jedna lub więcej części maszynowych lub czynnik, tak jak to ma miejsce w sprzęgle hydrokinetycznym.
Dzięki sprzęgłom silniki, zespoły układu napędowego oraz mechanizmy robocze można wykonywać w postaci odrębnych zespołów maszyn i urządzeń, a następnie łączyć je za pomocą montażu. Stosowanie różnych sprzęgieł umożliwia również spełnienie wielu innych zadań, które wymagałyby bardzo skomplikowanej konstrukcji maszyn, a nawet byłyby niemożliwe do wykonania.
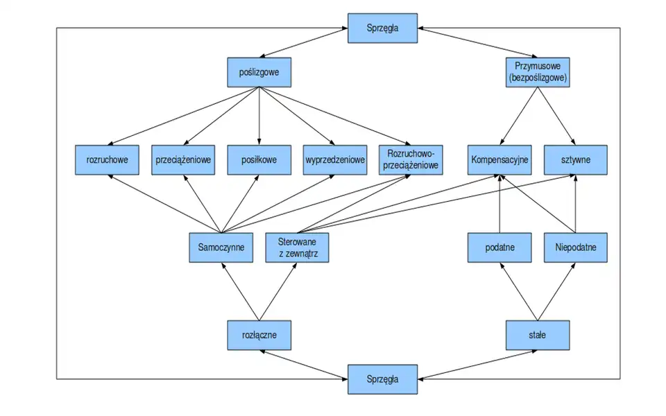
Podział sprzęgieł[2]

- ze względu na sposób połączenia członów
- sprzęgła nierozłączne
- sprzęgła rozłączne
- ze względu na kierunek przekazywania mocy
- sprzęgła jednokierunkowe
- sprzęgła dwukierunkowe
- ze względu na to, czy człon napędzany porusza się z tą samą prędkością obrotową co napędzający
- sprzęgła przymusowe
- sprzęgła poślizgowe
- sprzęgło cierne
- sprzęgło indukcyjne
- sprzęgło hydrokinetyczne
- sprzęgło wiskotyczne
- sprzęgła przeciążeniowe (bezpieczeństwa)
- sprzęgła rozruchowe
- sprzęgła wyprzedzeniowe
- sprzęgła posiłkowe
- sprzęgła rozruchowo-przeciążeniowe
Zaawansowany podział sprzęgieł
- nierozłączne
- niepodatne skrętne
- sztywne proste
- tulejowe
- kołnierzowe
- łubkowe
- luźne
- proste
- przegubowe, przeguby napędowe
- sztywne proste
- podatne skrętne
- niepodatne skrętne
- rozłączne
- sterowane z zewnątrz
- włączane przy różnej prędkości obrotowej
- cierne
- tarczowe
- wielopłytkowe cierne
- promieniowe
- osiowe
- obwodowe
- stożkowe cierne
- cierne
- włączane przy równej prędkości obrotowej
- włączane przy różnej prędkości obrotowej
- samoczynne
- sterowane siłą bezwładności
- sterowane kierunkiem napędu
- jednokierunkowe
- kłowe
- zapadkowe cierne
- jednokierunkowe
- sterowane z zewnątrz
- bezpieczeństwa
- sterowane momentem obrotowym
- kołkowe
- cierne
- sterowane momentem obrotowym
- samonastawne
- podatne
- sterowane
- elektromagnetyczne
- hydrokinetyczne
- odśrodkowe
- półodśrodkowe