Rozkład arcusa sinusa
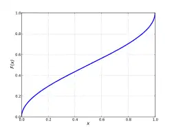
Rozkład arcusa sinusa – rozkład prawdopodobieństwa, którego dystrybuanta wyraża się wzorem
Rozkład arcusa sinusa jest szczególnym przypadkiem rozkładu beta o parametrach i wyraża on czas pobytu po stronie dodatniej w procesie Wienera na odcinku [0,1][1].
Przypisy
- ↑ Jakubowski i Sztencel 2004 ↓, s. 118.
Bibliografia
- Jacek Jakubowski, Rafał Sztencel: Wstęp do teorii prawdopodobieństwa. Warszawa: Script, 2004. ISBN 83-89716-01-1.

